WARNING:
JavaScript is turned OFF. None of the links on this concept map will
work until it is reactivated.
If you need help turning JavaScript On, click here.
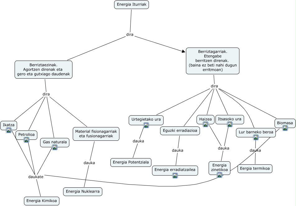
Este Cmap, tiene información relacionada con: Energia Iturriak, Berriztagarriak. Etengabe berritzen direnak. (baina ez beti nahi dugun erritmoan) dira Biomasa, Berriztaezinak. Agortzen direnak eta gero eta gutxiago daudenak dira Gas naturala, Berriztaezinak. Agortzen direnak eta gero eta gutxiago daudenak dira Petrolioa, Eguzki erradiazioa dauka Energia erradiatzailea, Berriztaezinak. Agortzen direnak eta gero eta gutxiago daudenak dira Ikatza, Ikatza daukate Energia Kimikoa, Gas naturala daukate Energia Kimikoa, Itsasoko ura dauka Energia zinetikoa, Energia Iturriak dira Berriztaezinak. Agortzen direnak eta gero eta gutxiago daudenak, Berriztagarriak. Etengabe berritzen direnak. (baina ez beti nahi dugun erritmoan) dira Urtegietako ura, Petrolioa daukate Energia Kimikoa, Haizea dauka Energia zinetikoa, Lur barneko beroa dauka Eergia termikoa, Berriztagarriak. Etengabe berritzen direnak. (baina ez beti nahi dugun erritmoan) dira Eguzki erradiazioa, Berriztagarriak. Etengabe berritzen direnak. (baina ez beti nahi dugun erritmoan) dira Itsasoko ura, Biomasa daukate Energia Kimikoa, Urtegietako ura dauka Energia Potentziala, Energia Iturriak dira Berriztagarriak. Etengabe berritzen direnak. (baina ez beti nahi dugun erritmoan), Material fisionagarriak eta fusionagarriak dauka Energia Nuklearra, Berriztagarriak. Etengabe berritzen direnak. (baina ez beti nahi dugun erritmoan) dira Haizea