WARNING:
JavaScript is turned OFF. None of the links on this concept map will
work until it is reactivated.
If you need help turning JavaScript On, click here.
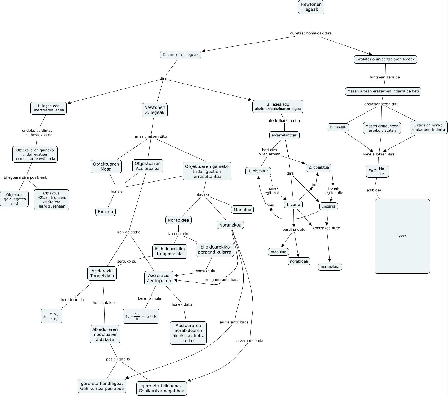
Este Cmap, tiene información relacionada con: Newtonen Lege guztiak, Bi masak honela lotzen dira <math xmlns="http://www.w3.org/1998/Math/MathML"> <mrow> <mtext> F=G· </mtext> <mfrac> <mtext> Mm </mtext> <mmultiscripts> <mtext> D </mtext> <none/> <mtext> 2 </mtext> </mmultiscripts> </mfrac> </mrow> </math>, Abiaduraren moduluaren aldaketa posibilitate bi gero eta txikiagoa. Gehikuntza negatiboa, Dinamikaren legeak dira Newtonen 2. legeak, Indarra kontrakoa dute noranzkoa, Norabidea izan daiteke ibilbidearekiko tangentziala, Dinamikaren legeak dira 3. legea edo akzio erreakzioaren legea, Grabitazio unibertsalaren legeak funtsean zera da Masen artean erakarpen indarra da beti, Indarra berdina dute norabidea, Indarra honi 2. objektua, Objektuaren Masa honela F= m·a, 1. legea edo inertziaren legea ondoko baldintza ezinbestekoa da Objektuaren gaineko Indar guztien erresultantea=0 bada, Noranzkoa atzerantz bada gero eta txikiagoa. Gehikuntza negatiboa, Newtonen 2. legeak erlazionatzen ditu Objektuaren gaineko Indar guztien erresultantea, Azelerazio Tangetziala honek dakar Abiaduraren moduluaren aldaketa, 2. objektua honek egiten dio Indarra, Norabidea izan daiteke ibilbidearekiko perpendikularra, Newtonen 2. legeak erlazionatzen ditu Objektuaren Azelerazioa, Objektuaren gaineko Indar guztien erresultantea honela F= m·a, Dinamikaren legeak dira 1. legea edo inertziaren legea, Objektuaren Azelerazioa izan daitezke Azelerazio Tangetziala