WARNING:
JavaScript is turned OFF. None of the links on this concept map will
work until it is reactivated.
If you need help turning JavaScript On, click here.
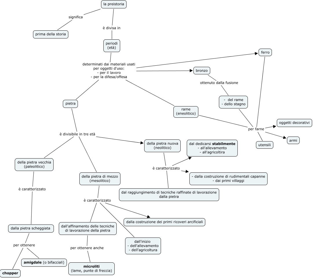
Questa Cmap, creata con IHMC CmapTools, contiene informazioni relative a: Preistoria, la preistoria significa prima della storia, pietra è divisibile in tre età della pietra nuova (neolitico), bronzo ottenuto dalla fusione - del rame - dello stagno, la preistoria è divisa in periodi (età), rame (eneolitico) per farne armi, della pietra vecchia (paleolitico) è caratterizzato dalla pietra scheggiata, della pietra di mezzo (mesolitico) è caratterizzato dall'inizio - dell'allevamento - dell'agricoltura, rame (eneolitico) per farne utensili, della pietra di mezzo (mesolitico) è caratterizzato dall'affinamento delle tecniche di lavorazione della pietra, dalla pietra scheggiata per ottenere amigdale (o bifacciali), dall'affinamento delle tecniche di lavorazione della pietra per ottenere anche microliti (lame, punte di freccia), pietra è divisibile in tre età della pietra di mezzo (mesolitico), della pietra nuova (neolitico) è caratterizzato - dalla costruzione di rudimentali capanne - dai primi villaggi, rame (eneolitico) per farne oggetti decorativi, - del rame - dello stagno per farne utensili, periodi (età) determinati dai materiali usati per oggetti d'uso: - per il lavoro - per la difesa/offesa pietra, pietra è divisibile in tre età della pietra vecchia (paleolitico), dalla pietra scheggiata per ottenere chopper, della pietra nuova (neolitico) è caratterizzato dal dedicarsi stabilmente - all'allevamento - all'agricoltira, della pietra di mezzo (mesolitico) è caratterizzato dalla costruzione dei primi ricoveri arcificiali