WARNING:
JavaScript is turned OFF. None of the links on this concept map will
work until it is reactivated.
If you need help turning JavaScript On, click here.
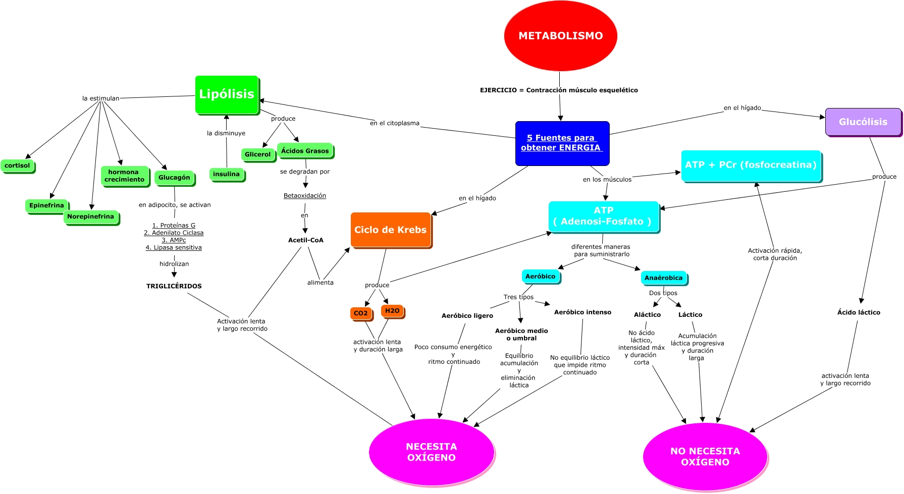
Este Cmap, tiene información relacionada con: 1 Metabolismo, Lipólisis la estimulan Norepinefrina, insulina la disminuye Lipólisis, Lipólisis la estimulan cortisol, Lipólisis la estimulan hormona crecimiento, 5 Fuentes para obtener ENERGIA en el hígado Glucólisis, Aeróbico intenso No equilibrio láctico que impide ritmo continuado NECESITA OXÍGENO, Ácidos Grasos se degradan por Betaoxidación, Aeróbico ligero Poco consumo energético y ritmo continuado NECESITA OXÍGENO, 5 Fuentes para obtener ENERGIA en el citoplasma Lipólisis, Acetil-CoA Activación lenta y largo recorrido NECESITA OXÍGENO, Acetil-CoA alimenta Ciclo de Krebs, Aeróbico Tres tipos Aeróbico intenso, ATP ( Adenosi-Fosfato ) diferentes maneras para suministrarlo Aeróbico, Aláctico No ácido láctico, intensidad máx y duración corta NO NECESITA OXÍGENO, Aeróbico Tres tipos Aeróbico ligero, TRIGLICÉRIDOS Activación lenta y largo recorrido NECESITA OXÍGENO, Lipólisis la estimulan Epinefrina, 1. Proteínas G 2. Adenilato Ciclasa 3. AMPc 4. Lipasa sensitiva hidrolizan TRIGLICÉRIDOS, 5 Fuentes para obtener ENERGIA en los músculos ATP + PCr (fosfocreatina), Aeróbico medio o umbral Equilibrio acumulación y eliminación láctica NECESITA OXÍGENO