WARNING:
JavaScript is turned OFF. None of the links on this concept map will
work until it is reactivated.
If you need help turning JavaScript On, click here.
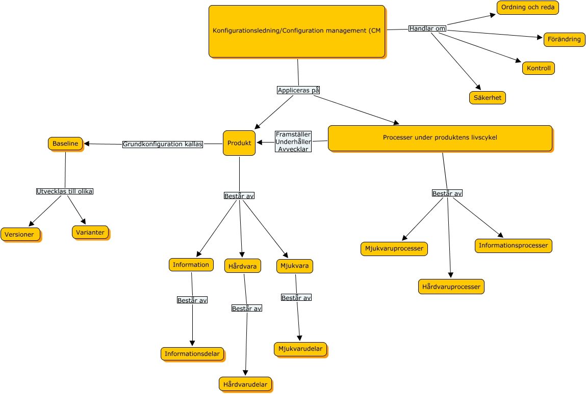
Den här kartan innehåller information om: CM2, Mjukvara Består av Mjukvarudelar, Information Består av Informationsdelar, Produkt Grundkonfiguration kallas Baseline, Konfigurationsledning/Configuration management (CM Handlar om Ordning och reda, Konfigurationsledning/Configuration management (CM Handlar om Förändring, Processer under produktens livscykel Framställer Underhåller Avvecklar Produkt, Processer under produktens livscykel Består av Hårdvaruprocesser, Konfigurationsledning/Configuration management (CM Appliceras på Processer under produktens livscykel, Baseline Utvecklas till olika Varianter, Produkt Består av Hårdvara, Processer under produktens livscykel Består av Informationsprocesser, Konfigurationsledning/Configuration management (CM Handlar om Säkerhet, Hårdvara Består av Hårdvarudelar, Baseline Utvecklas till olika Versioner, Produkt Består av Information, Produkt Består av Mjukvara, Processer under produktens livscykel Består av Mjukvaruprocesser, Konfigurationsledning/Configuration management (CM Handlar om Kontroll, Konfigurationsledning/Configuration management (CM Appliceras på Produkt