WARNING:
JavaScript is turned OFF. None of the links on this concept map will
work until it is reactivated.
If you need help turning JavaScript On, click here.
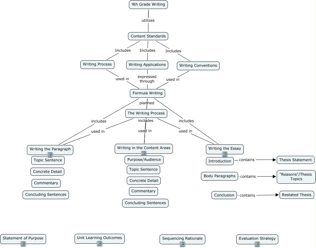
This Concept Map, created with IHMC CmapTools, has information related to: EDTL 710- Curriculum Design Project (Formula Writing)- Monica Asher, Conclusion contains Restated Thesis, Writing Applications expressed through Formula Writing, Introduction contains Thesis Statement, Formula Writing includes Writing in the Content Areas, Content Standards Includes Writing Applications, Writing Conventions used in Formula Writing, Formula Writing includes Writing the Essay, 9th Grade Writing utilizes Content Standards, 9th Grade Writing Content Standards, Content Standards Includes Writing Process, Formula Writing planned The Writing Process, Writing Process used in Formula Writing, The Writing Process used in Writing the Paragraph, Body Paragraphs contains "Reasons"/Thesis Topics, Content Standards Includes Writing Conventions, Formula Writing includes Writing the Paragraph, The Writing Process used in Writing in the Content Areas, The Writing Process used in Writing the Essay