WARNING:
JavaScript is turned OFF. None of the links on this concept map will
work until it is reactivated.
If you need help turning JavaScript On, click here.
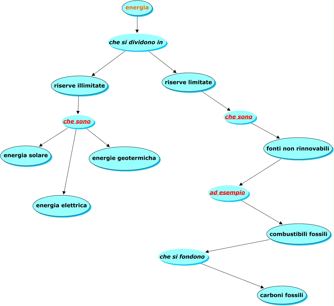
Questa Cmap, creata con IHMC CmapTools, contiene informazioni relative a: mappa laura.cmap, fonti non rinnovabili ad esempio combustibili fossili, energia che si dividono in riserve limitate, combustibili fossili che si fondono carboni fossili, riserve illimitate che sono energia solare, riserve illimitate che sono energia elettrica, riserve limitate che sono fonti non rinnovabili, riserve illimitate che sono energie geotermicha, energia che si dividono in riserve illimitate