WARNING:
JavaScript is turned OFF. None of the links on this concept map will
work until it is reactivated.
If you need help turning JavaScript On, click here.
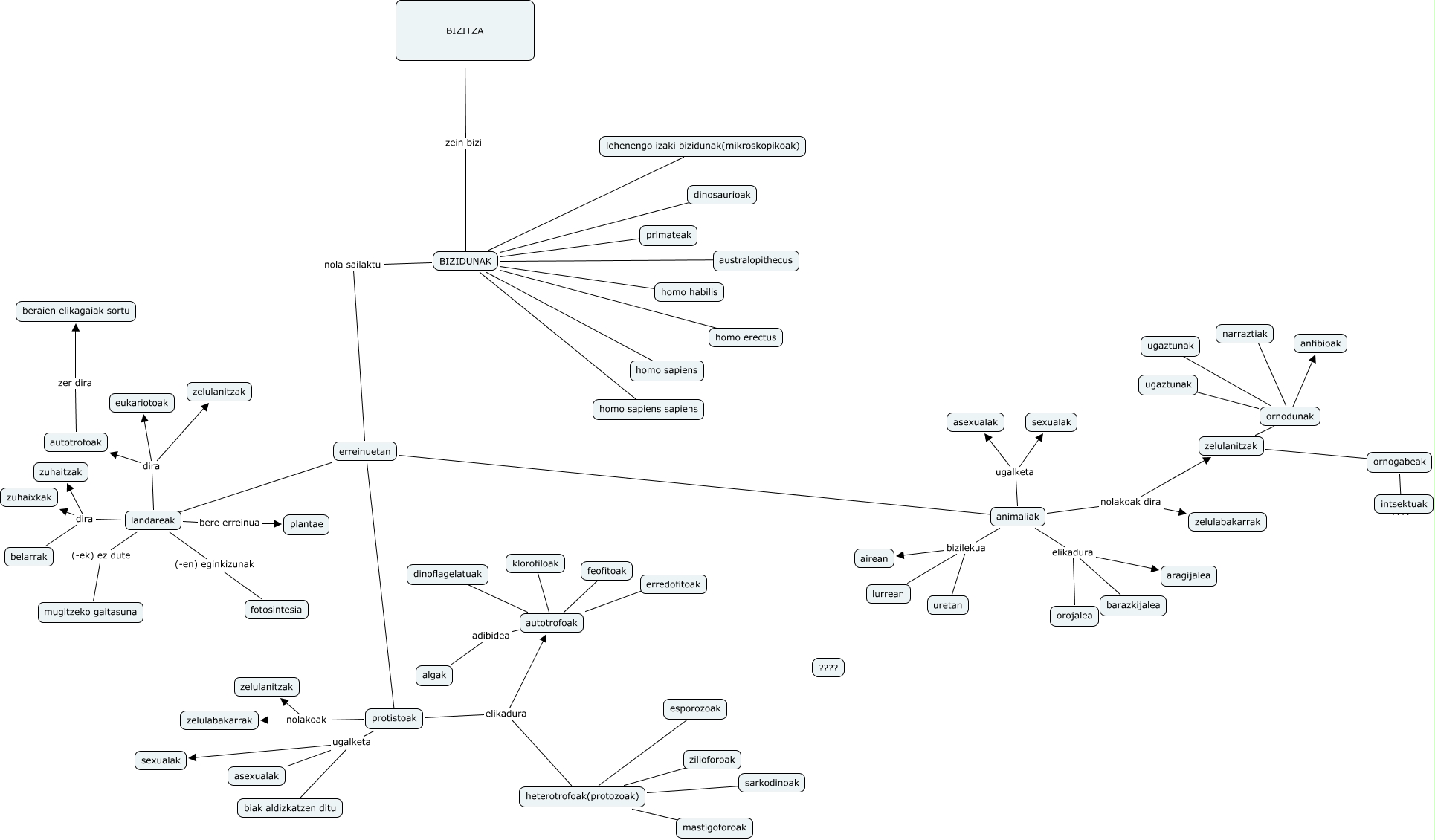
Este Cmap, tiene información relacionada con: Unai Mnacisidor Rodriguez, animaliak nolakoak dira zelulabakarrak, landareak (-ek) ez dute mugitzeko gaitasuna, BIZIDUNAK ???? primateak, zelulanitzak ???? ornogabeak, autotrofoak zer dira beraien elikagaiak sortu, protistoak ugalketa biak aldizkatzen ditu, BIZIDUNAK ???? homo habilis, landareak dira zuhaitzak, animaliak ugalketa sexualak, protistoak nolakoak zelulabakarrak, animaliak bizilekua uretan, ornodunak ???? ugaztunak, BIZIDUNAK ???? dinosaurioak, BIZIDUNAK nola sailaktu erreinuetan, animaliak nolakoak dira zelulanitzak, ornodunak ???? narraztiak, landareak bere erreinua plantae, heterotrofoak(protozoak) ???? zilioforoak, autotrofoak adibidea algak, animaliak elikadura aragijalea