WARNING:
JavaScript is turned OFF. None of the links on this concept map will
work until it is reactivated.
If you need help turning JavaScript On, click here.
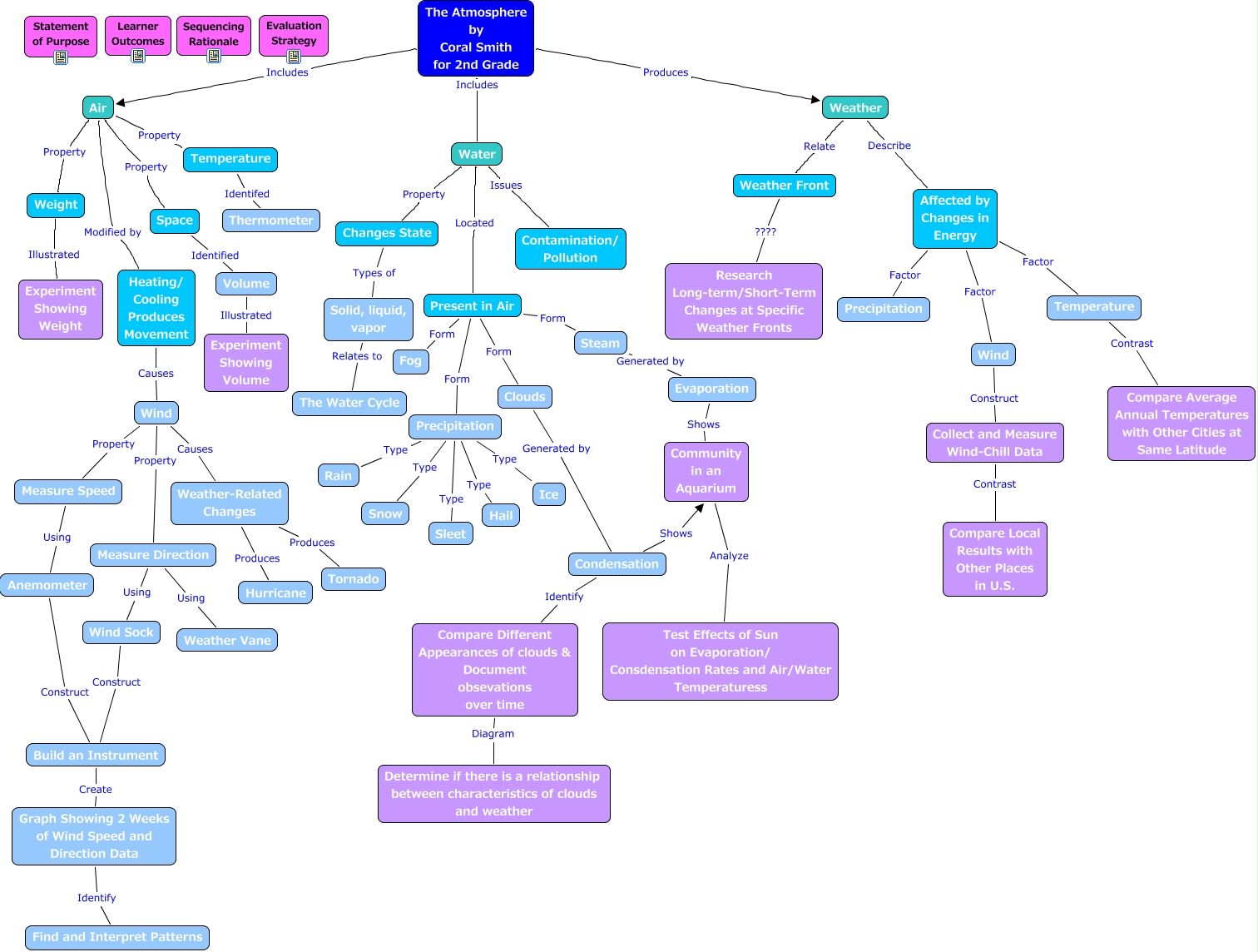
This Concept Map, created with IHMC CmapTools, has information related to: Coral Smith Atmosphere CMAP, Affected by Changes in Energy Factor Precipitation, Volume Illustrated Experiment Showing Volume, Affected by Changes in Energy Factor Wind, Water Issues Contamination/ Pollution, The Atmosphere by Coral Smith for 2nd Grade Includes Air, Present in Air Form Steam, Steam Generated by Evaporation, Precipitation Type Sleet, Weather Relate Weather Front, Compare Different Appearances of clouds & Document obsevations over time Diagram Determine if there is a relationship between characteristics of clouds and weather, Build an Instrument Create Graph Showing 2 Weeks of Wind Speed and Direction Data, Wind Sock Construct Build an Instrument, Precipitation Type Ice, Air Modified by Heating/ Cooling Produces Movement, The Atmosphere by Coral Smith for 2nd Grade Produces Weather, Water Property Changes State, Air Property Space, Water Located Present in Air, Weather Describe Affected by Changes in Energy, Precipitation Type Rain