WARNING:
JavaScript is turned OFF. None of the links on this concept map will
work until it is reactivated.
If you need help turning JavaScript On, click here.
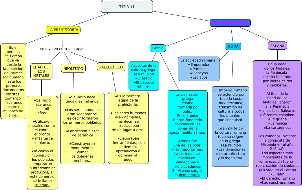
Este Cmap, tiene información relacionada con: tema11 julia, TEMA 11 ???? LA EDAD ANTIGUA, ROMA ???? La sociedad romana: ∗Emperador ∗Patricios ∗Plebeyos ∗Esclavos, Grecia ???? Aspectos de la cultura griega: ∙La religión ∙El teatro ∙El deporte ∙El arte, ROMA ???? El Imperio romano se extendió por toda la costa mediterránea, transmitio su cultura a todos los pueblos que conquistó. Gran parte de la cultura romana tuvo su origen en la griega: ∗La religión ∗Las diversiones ∗La arquitectura y la ingeniería., Grecia ???? La civilización griega estaba formada por polis. Poco a poco fueron fundando colonias en las zonas de la costa mediterránea. Atenas fue una de las polis más importantes. La sociedad se dividia en ciudadanos y no ciudadanos. En Atenas surgió la democracia., LA EDAD ANTIGUA ???? ESPAÑA, LA EDAD ANTIGUA ???? Grecia, NEOLÍTICO ???? ∙Se inició hace unos diez mil años. ∙Los seres humanos eran sedentarios, es decir formaron los primeros poblados. ∙Fabricaban piezas de cerámica. ∙Construyeron monumentos. como: los dólmenes, menhires..., EDAD DE LOS METALES ???? ∙Se inició hace unos seis mil años. ∙Utilizaron metales como: el cobre, el bronce y más tarde el hierro. ∙Iniciaron el comercio, los poblados empezaron a intercambiar productos, a este comercio se le llamo trueque., LA PREHISTORIA se dividen en tres etapas PALEOLÍTICO, PALEOLÍTICO ???? ∙Es la primera etapa de la prehistoria. ∙Los seres humanos eran nómadas, es decir, se trasladaban de un lugar a otro. ∙Elaboraban herramientas, con el tiempo, aprendieron a dominar el fuego., LA PREHISTORIA se dividen en tres etapas NEOLÍTICO, LA EDAD ANTIGUA ???? ROMA, LA PREHISTORIA ???? Es el período de tiempo que va desde la la aparición del primer ser humano hasta los primeros documentos escritos. Comenzó hace unos cuatro millones de años., TEMA 11 ???? LA PREHISTORIA, ESPAÑA ???? En la edad de los Metales, la Península estaba habitada por iberos,celtas y celtíberos. Al final de la Edad de los Metales llegaron a la Península y a las islas Baleares diferentes colonias: ∗La griega ∗La fenicia ∗La cartaginesa Los romanos iniciaron la conquista de Hispania en el año 218 a.C. Los aspectos más importantes de la romanización fueron: ∙La creación de ciudades ∙La vida en el campo ∙El latín ∙El derecho romano ∙Las construcciones, LA PREHISTORIA se dividen en tres etapas EDAD DE LOS METALES