WARNING:
JavaScript is turned OFF. None of the links on this concept map will
work until it is reactivated.
If you need help turning JavaScript On, click here.
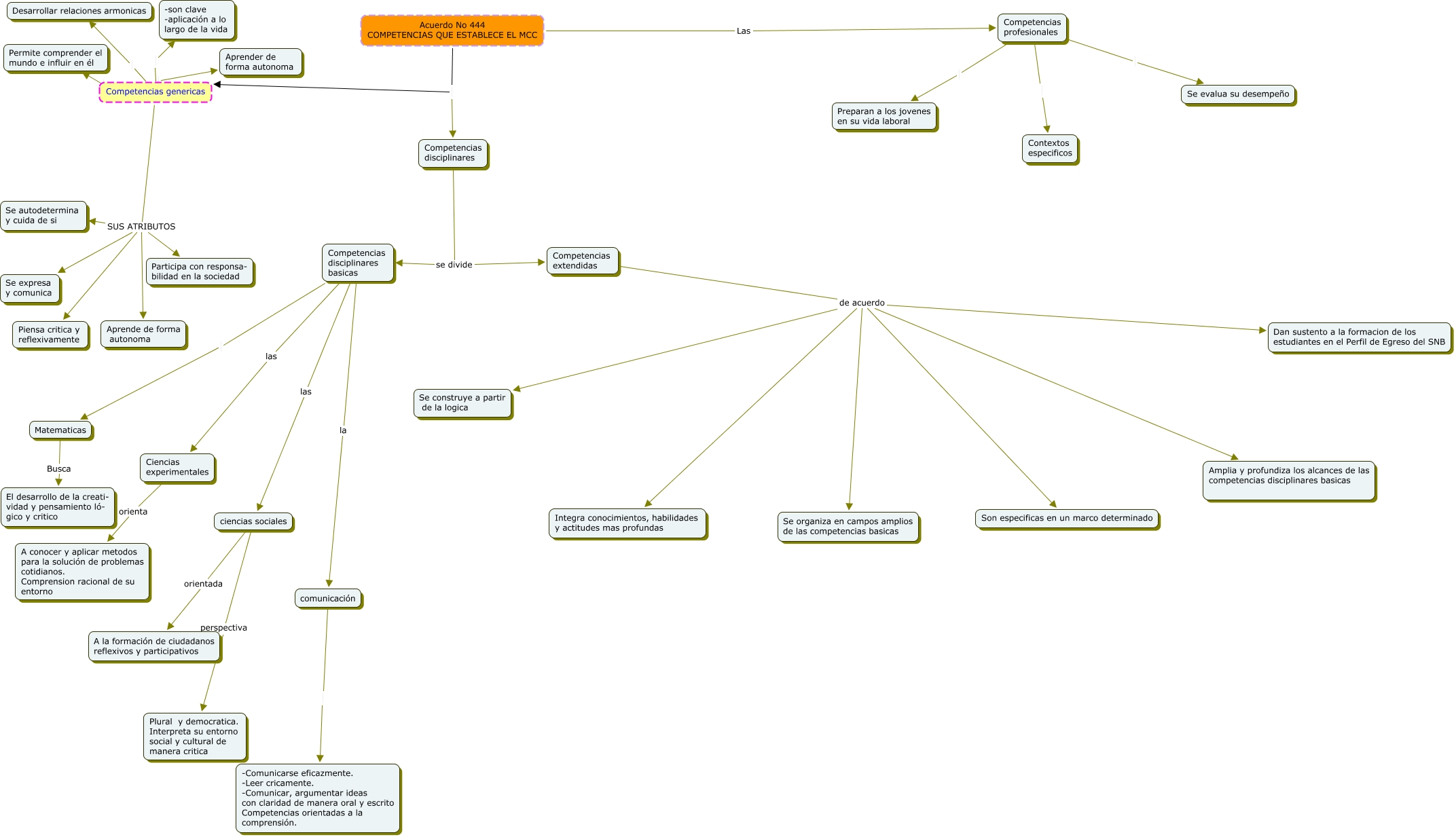
Este Cmap, tiene información relacionada con: estandares, Competencias disciplinares se divide Competencias extendidas, Competencias extendidas de acuerdo Son especificas en un marco determinado, ciencias sociales perspectiva Plural y democratica. Interpreta su entorno social y cultural de manera critica, Competencias extendidas de acuerdo Dan sustento a la formacion de los estudiantes en el Perfil de Egreso del SNB, Competencias extendidas de acuerdo Se construye a partir de la logica, Competencias disciplinares basicas las ciencias sociales, Competencias genericas -son clave -aplicación a lo largo de la vida, Competencias disciplinares se divide Competencias disciplinares basicas, Competencias extendidas de acuerdo Se organiza en campos amplios de las competencias basicas, Competencias extendidas de acuerdo Amplia y profundiza los alcances de las competencias disciplinares basicas, Competencias genericas SUS ATRIBUTOS Se expresa y comunica, Competencias profesionales Se evalua su desempeño, Acuerdo No 444 COMPETENCIAS QUE ESTABLECE EL MCC Las Competencias profesionales, ciencias sociales orientada A la formación de ciudadanos reflexivos y participativos, Competencias extendidas de acuerdo Integra conocimientos, habilidades y actitudes mas profundas, comunicación -Comunicarse eficazmente. -Leer cricamente. -Comunicar, argumentar ideas con claridad de manera oral y escrito Competencias orientadas a la comprensión., Competencias genericas Permite comprender el mundo e influir en él, Ciencias experimentales orienta A conocer y aplicar metodos para la solución de problemas cotidianos. Comprension racional de su entorno, Competencias genericas SUS ATRIBUTOS Piensa critica y reflexivamente, Competencias genericas Desarrollar relaciones armonicas