WARNING:
JavaScript is turned OFF. None of the links on this concept map will
work until it is reactivated.
If you need help turning JavaScript On, click here.
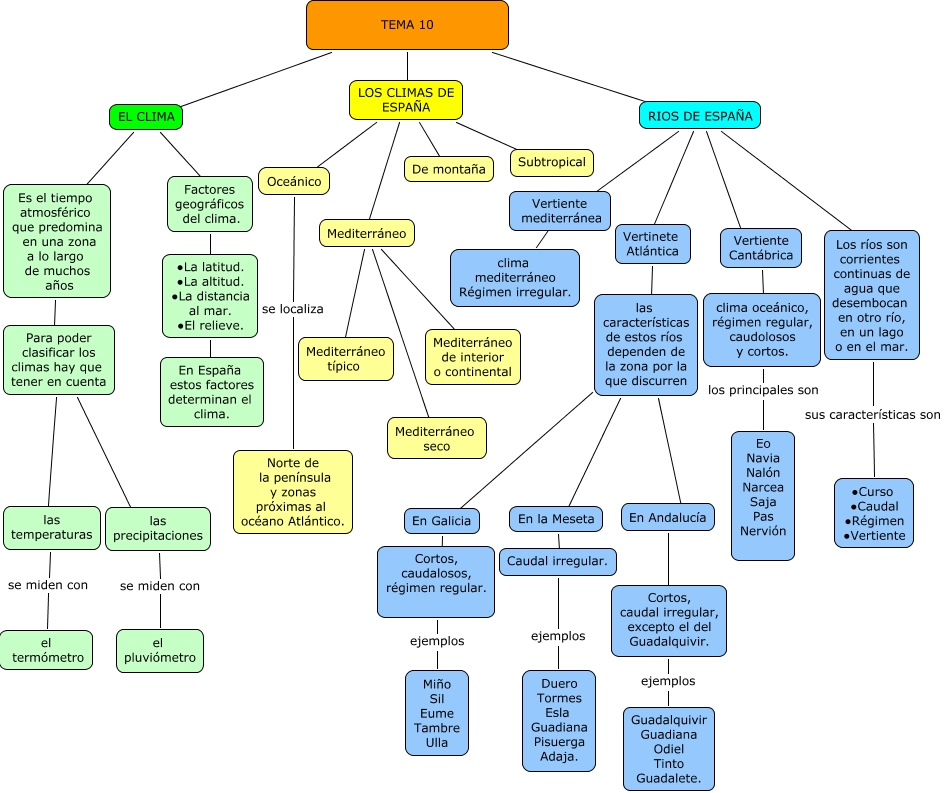
Este Cmap, tiene información relacionada con: TEMA 10 julia, Oceánico se localiza Norte de la península y zonas próximas al océano Atlántico., Mediterráneo ???? Mediterráneo de interior o continental, Vertinete Atlántica ???? las características de estos ríos dependen de la zona por la que discurren, En la Meseta ???? Caudal irregular., RIOS DE ESPAÑA ???? Los ríos son corrientes continuas de agua que desembocan en otro río, en un lago o en el mar., En Andalucía ???? Cortos, caudal irregular, excepto el del Guadalquivir., RIOS DE ESPAÑA ???? Vertiente mediterránea, LOS CLIMAS DE ESPAÑA ???? Subtropical, las características de estos ríos dependen de la zona por la que discurren ???? En Galicia, Factores geográficos del clima. ???? ∙La latitud. ∙La altitud. ∙La distancia al mar. ∙El relieve., Vertiente Cantábrica ???? clima oceánico, régimen regular, caudolosos y cortos., Cortos, caudal irregular, excepto el del Guadalquivir. ejemplos Guadalquivir Guadiana Odiel Tinto Guadalete., Mediterráneo ???? Mediterráneo típico, Los ríos son corrientes continuas de agua que desembocan en otro río, en un lago o en el mar. sus características son ∙Curso ∙Caudal ∙Régimen ∙Vertiente, En Galicia ???? Cortos, caudalosos, régimen regular., las características de estos ríos dependen de la zona por la que discurren ???? En la Meseta, Cortos, caudalosos, régimen regular. ejemplos Miño Sil Eume Tambre Ulla, RIOS DE ESPAÑA ???? Vertiente Cantábrica, Mediterráneo ???? Mediterráneo seco, Es el tiempo atmosférico que predomina en una zona a lo largo de muchos años ???? Para poder clasificar los climas hay que tener en cuenta