WARNING:
JavaScript is turned OFF. None of the links on this concept map will
work until it is reactivated.
If you need help turning JavaScript On, click here.
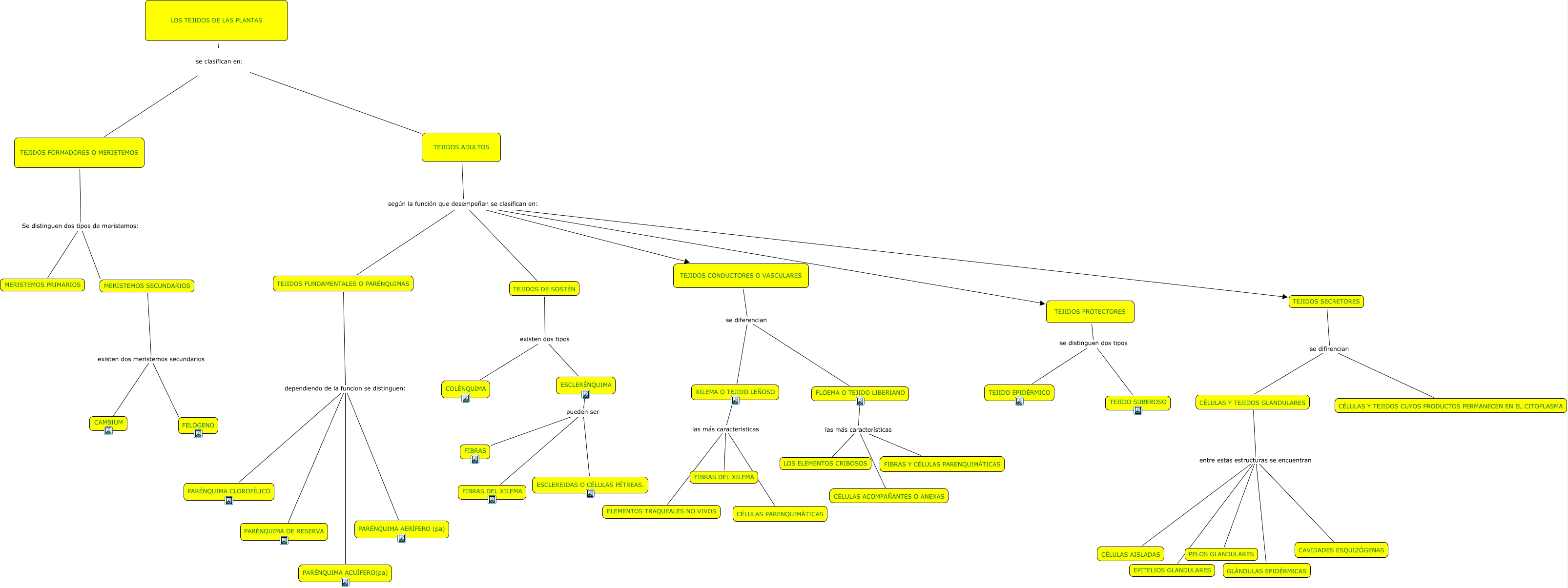
Este Cmap, tiene información relacionada con: los tejidos de las plantas, TEJIDOS SECRETORES se difirencian CÉLULAS Y TEJIDOS CUYOS PRODUCTOS PERMANECEN EN EL CITOPLASMA, TEJIDOS SECRETORES se difirencian CÉLULAS Y TEJIDOS GLANDULARES, TEJIDOS FORMADORES O MERISTEMOS Se distinguen dos tipos de meristemos: MERISTEMOS PRIMARIOS, TEJIDOS FUNDAMENTALES O PARÉNQUIMAS dependiendo de la funcion se distinguen: PARÉNQUIMA AERÍFERO (pa), FLOEMA O TEJIDO LIBERIANO las más características CÉLULAS ACOMPAÑANTES O ANEXAS, ESCLERÉNQUIMA pueden ser FIBRAS, TEJIDOS ADULTOS según la función que desempeñan se clasifican en: TEJIDOS DE SOSTÉN, ESCLERÉNQUIMA pueden ser ESCLEREIDAS O CÉLULAS PÉTREAS., TEJIDOS FUNDAMENTALES O PARÉNQUIMAS dependiendo de la funcion se distinguen: PARÉNQUIMA ACUÍFERO(pa), TEJIDOS ADULTOS según la función que desempeñan se clasifican en: TEJIDOS SECRETORES, TEJIDOS ADULTOS según la función que desempeñan se clasifican en: TEJIDOS FUNDAMENTALES O PARÉNQUIMAS, MERISTEMOS SECUNDARIOS existen dos meristemos secundarios CAMBIUM, MERISTEMOS SECUNDARIOS existen dos meristemos secundarios FELÓGENO, XILEMA O TEJIDO LEÑOSO las más caracteristicas CÉLULAS PARENQUIMÁTICAS, ESCLERÉNQUIMA pueden ser FIBRAS DEL XILEMA, TEJIDOS ADULTOS según la función que desempeñan se clasifican en: TEJIDOS PROTECTORES, CÉLULAS Y TEJIDOS GLANDULARES entre estas estructuras se encuentran CAVIDADES ESQUIZÓGENAS, XILEMA O TEJIDO LEÑOSO las más caracteristicas ELEMENTOS TRAQUEALES NO VIVOS, TEJIDOS DE SOSTÉN existen dos tipos ESCLERÉNQUIMA, CÉLULAS Y TEJIDOS GLANDULARES entre estas estructuras se encuentran CÉLULAS AISLADAS