WARNING:
JavaScript is turned OFF. None of the links on this concept map will
work until it is reactivated.
If you need help turning JavaScript On, click here.
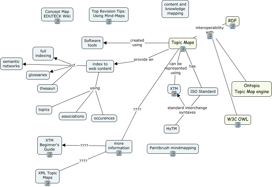
This Concept Map, created with IHMC CmapTools, has information related to: Content and Knowledge Maps, index to web content cf. glossaries, Topic Maps created using Software tools, index to web content using occurences, Topic Maps provide an index to web content, Topic Maps has ISO Standard, Topic Maps ???? more information, more information ???? XTM Beginner's Guide, RDF interoperability with Ontopia Topic Map engine, ISO Standard standard interchange syntaxes XTM, index to web content using associations, ISO Standard standard interchange syntaxes HyTM, RDF interoperability with W3C OWL, index to web content using topics, index to web content cf. semantic networks, index to web content cf. full indexing, index to web content cf. thesauri, more information ???? XML Topic Maps, RDF interoperability with Topic Maps, Topic Maps can be represented using XTM