WARNING:
JavaScript is turned OFF. None of the links on this concept map will
work until it is reactivated.
If you need help turning JavaScript On, click here.
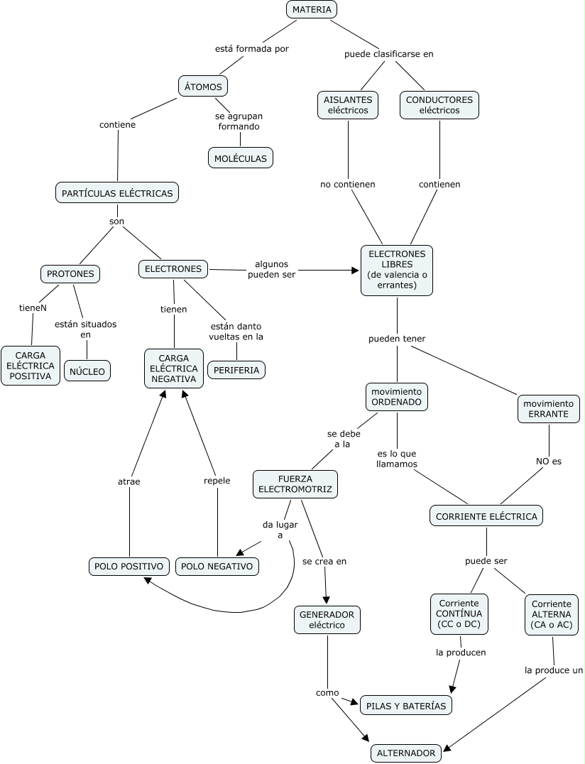
Este Cmap, tiene información relacionada con: 3ESO3T-CorrienteElectrica_01, CONDUCTORES eléctricos contienen ELECTRONES LIBRES (de valencia o errantes), ELECTRONES algunos pueden ser ELECTRONES LIBRES (de valencia o errantes), AISLANTES eléctricos no contienen ELECTRONES LIBRES (de valencia o errantes), Corriente ALTERNA (CA o AC) la produce un ALTERNADOR, GENERADOR eléctrico como PILAS Y BATERÍAS, PROTONES están situados en NÚCLEO, Corriente CONTÍNUA (CC o DC) la producen PILAS Y BATERÍAS, GENERADOR eléctrico como ALTERNADOR, ELECTRONES tienen CARGA ELÉCTRICA NEGATIVA, movimiento ORDENADO es lo que llamamos CORRIENTE ELÉCTRICA, movimiento ERRANTE NO es CORRIENTE ELÉCTRICA, CORRIENTE ELÉCTRICA puede ser Corriente CONTÍNUA (CC o DC), ELECTRONES están danto vueltas en la PERIFERIA, ELECTRONES LIBRES (de valencia o errantes) pueden tener movimiento ORDENADO, ÁTOMOS contiene PARTÍCULAS ELÉCTRICAS, MATERIA puede clasificarse en AISLANTES eléctricos, ÁTOMOS se agrupan formando MOLÉCULAS, FUERZA ELECTROMOTRIZ se crea en GENERADOR eléctrico, PARTÍCULAS ELÉCTRICAS son ELECTRONES, CORRIENTE ELÉCTRICA puede ser Corriente ALTERNA (CA o AC)