WARNING:
JavaScript is turned OFF. None of the links on this concept map will
work until it is reactivated.
If you need help turning JavaScript On, click here.
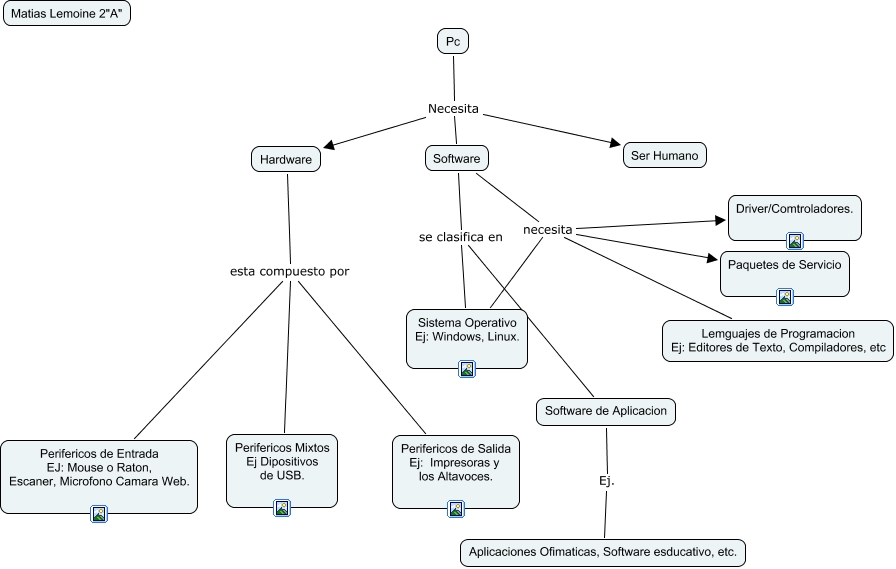
Este Cmap, tiene información relacionada con: Matias Lemoine Hardware y Software, Software se clasifica en Software de Aplicacion, Software necesita Driver/Comtroladores., Software necesita Sistema Operativo Ej: Windows, Linux., Software necesita Lemguajes de Programacion Ej: Editores de Texto, Compiladores, etc, Hardware esta compuesto por Perifericos Mixtos Ej Dipositivos de USB., Pc Necesita Software, Software necesita Paquetes de Servicio, Hardware esta compuesto por Perifericos de Entrada EJ: Mouse o Raton, Escaner, Microfono Camara Web., Software se clasifica en Sistema Operativo Ej: Windows, Linux., Software de Aplicacion Ej. Aplicaciones Ofimaticas, Software esducativo, etc., Pc Necesita Ser Humano, Pc Necesita Hardware, Hardware esta compuesto por Perifericos de Salida Ej: Impresoras y los Altavoces.