WARNING:
JavaScript is turned OFF. None of the links on this concept map will
work until it is reactivated.
If you need help turning JavaScript On, click here.
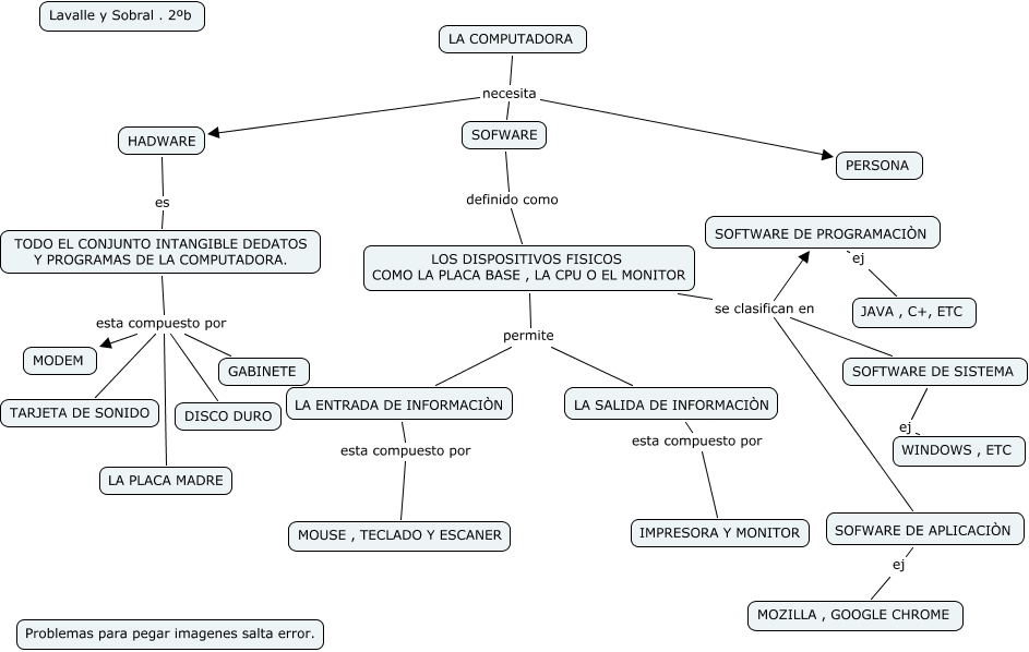
Este Cmap, tiene información relacionada con: Lavalle y Sobral Hard y Soft, LA COMPUTADORA necesita PERSONA, HADWARE es TODO EL CONJUNTO INTANGIBLE DEDATOS Y PROGRAMAS DE LA COMPUTADORA., TODO EL CONJUNTO INTANGIBLE DEDATOS Y PROGRAMAS DE LA COMPUTADORA. esta compuesto por DISCO DURO, SOFWARE definido como LOS DISPOSITIVOS FISICOS COMO LA PLACA BASE , LA CPU O EL MONITOR, SOFTWARE DE PROGRAMACIÒN ej JAVA , C+, ETC, LA COMPUTADORA necesita SOFWARE, LA SALIDA DE INFORMACIÒN esta compuesto por IMPRESORA Y MONITOR, TODO EL CONJUNTO INTANGIBLE DEDATOS Y PROGRAMAS DE LA COMPUTADORA. esta compuesto por LA PLACA MADRE, SOFTWARE DE SISTEMA ej WINDOWS , ETC, LOS DISPOSITIVOS FISICOS COMO LA PLACA BASE , LA CPU O EL MONITOR se clasifican en SOFTWARE DE PROGRAMACIÒN, LA COMPUTADORA necesita HADWARE, LA ENTRADA DE INFORMACIÒN esta compuesto por MOUSE , TECLADO Y ESCANER, SOFWARE DE APLICACIÒN ej MOZILLA , GOOGLE CHROME, TODO EL CONJUNTO INTANGIBLE DEDATOS Y PROGRAMAS DE LA COMPUTADORA. esta compuesto por TARJETA DE SONIDO, LOS DISPOSITIVOS FISICOS COMO LA PLACA BASE , LA CPU O EL MONITOR permite LA ENTRADA DE INFORMACIÒN, TODO EL CONJUNTO INTANGIBLE DEDATOS Y PROGRAMAS DE LA COMPUTADORA. esta compuesto por GABINETE, LOS DISPOSITIVOS FISICOS COMO LA PLACA BASE , LA CPU O EL MONITOR se clasifican en SOFWARE DE APLICACIÒN, LOS DISPOSITIVOS FISICOS COMO LA PLACA BASE , LA CPU O EL MONITOR se clasifican en SOFTWARE DE SISTEMA, TODO EL CONJUNTO INTANGIBLE DEDATOS Y PROGRAMAS DE LA COMPUTADORA. esta compuesto por MODEM, LOS DISPOSITIVOS FISICOS COMO LA PLACA BASE , LA CPU O EL MONITOR permite LA SALIDA DE INFORMACIÒN