WARNING:
JavaScript is turned OFF. None of the links on this concept map will
work until it is reactivated.
If you need help turning JavaScript On, click here.
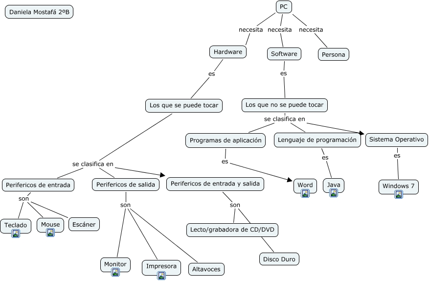
Este Cmap, tiene información relacionada con: Daniela Hard y Soft, Hardware es Los que se puede tocar, Perifericos de entrada son Escáner, Los que se puede tocar se clasifica en Perifericos de entrada y salida, Perifericos de salida son Monitor, PC necesita Software, PC necesita Hardware, Los que se puede tocar se clasifica en Perifericos de salida, Software es Los que no se puede tocar, Perifericos de entrada y salida son Lecto/grabadora de CD/DVD, Perifericos de entrada son Teclado, Los que no se puede tocar se clasifica en Lenguaje de programación, Lenguaje de programación es Java, Perifericos de salida son Impresora, Perifericos de entrada son Mouse, Perifericos de entrada y salida son Disco Duro, Sistema Operativo es Windows 7, Programas de aplicación es Word, Los que no se puede tocar se clasifica en Sistema Operativo, Los que se puede tocar se clasifica en Perifericos de entrada, PC necesita Persona