WARNING:
JavaScript is turned OFF. None of the links on this concept map will
work until it is reactivated.
If you need help turning JavaScript On, click here.
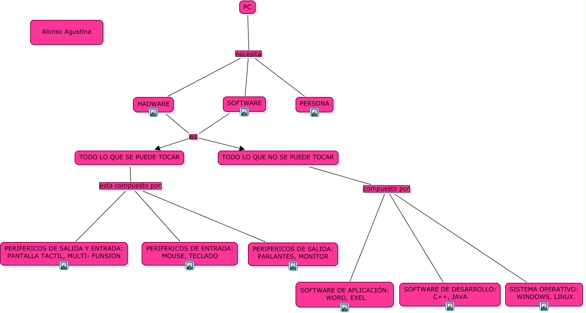
Este Cmap, tiene información relacionada con: Alonso, SOFTWARE es TODO LO QUE NO SE PUEDE TOCAR, TODO LO QUE NO SE PUEDE TOCAR compuesto por SISTEMA OPERATIVO: WINDOWS, LINUX, TODO LO QUE NO SE PUEDE TOCAR compuesto por SOFTWARE DE APLICACIÓN: WORD, EXEL, TODO LO QUE SE PUEDE TOCAR esta compuesto por PERIFERICOS DE SALIDA: PARLANTES, MONITOR, SOFTWARE es TODO LO QUE SE PUEDE TOCAR, TODO LO QUE SE PUEDE TOCAR esta compuesto por PERIFERICOS DE ENTRADA: MOUSE, TECLADO, HADWARE es TODO LO QUE SE PUEDE TOCAR, PC necesita SOFTWARE, PC necesita HADWARE, HADWARE es TODO LO QUE NO SE PUEDE TOCAR, PC necesita PERSONA, TODO LO QUE SE PUEDE TOCAR esta compuesto por PERIFERICOS DE SALIDA Y ENTRADA: PANTALLA TACTIL, MULTI- FUNSION, TODO LO QUE NO SE PUEDE TOCAR compuesto por SOFTWARE DE DESARROLLO: C++, JAVA