WARNING:
JavaScript is turned OFF. None of the links on this concept map will
work until it is reactivated.
If you need help turning JavaScript On, click here.
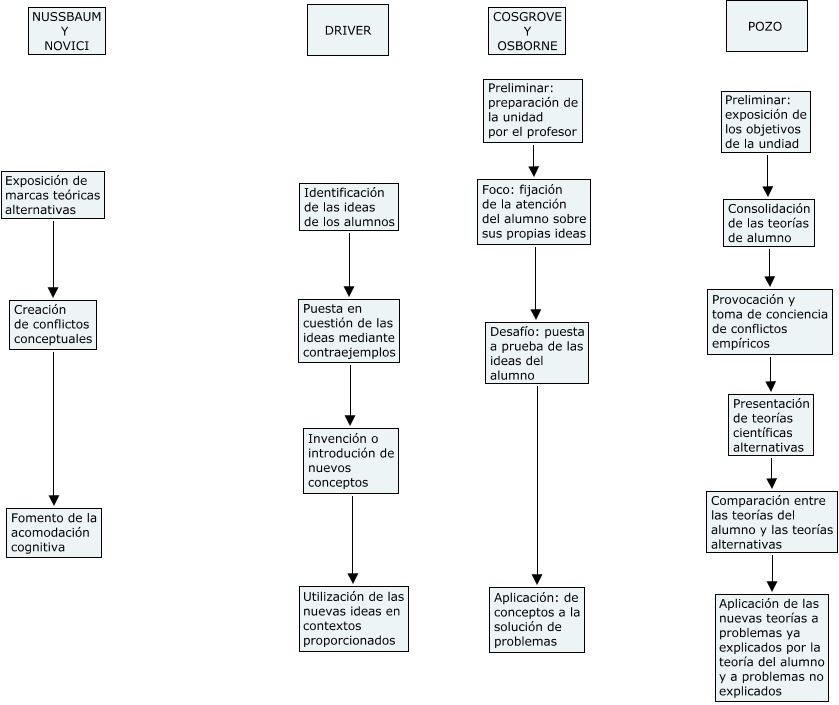
Este Cmap, tiene información relacionada con: Secuencias de instrucción para el cambio conceptual (Pozo 1989), Invención o introdución de nuevos conceptos Utilización de las nuevas ideas en contextos proporcionados, Puesta en cuestión de las ideas mediante contraejemplos Invención o introdución de nuevos conceptos, Identificación de las ideas de los alumnos Puesta en cuestión de las ideas mediante contraejemplos, Provocación y toma de conciencia de conflictos empíricos Presentación de teorías científicas alternativas, Exposición de marcas teóricas alternativas Creación de conflictos conceptuales, Preliminar: exposición de los objetivos de la undiad Consolidación de las teorías de alumno, Desafío: puesta a prueba de las ideas del alumno Aplicación: de conceptos a la solución de problemas, Presentación de teorías científicas alternativas Comparación entre las teorías del alumno y las teorías alternativas, Foco: fijación de la atención del alumno sobre sus propias ideas Desafío: puesta a prueba de las ideas del alumno, Creación de conflictos conceptuales Fomento de la acomodación cognitiva, Comparación entre las teorías del alumno y las teorías alternativas Aplicación de las nuevas teorías a problemas ya explicados por la teoría del alumno y a problemas no explicados, Consolidación de las teorías de alumno Provocación y toma de conciencia de conflictos empíricos, Preliminar: preparación de la unidad por el profesor Foco: fijación de la atención del alumno sobre sus propias ideas