WARNING:
JavaScript is turned OFF. None of the links on this concept map will
work until it is reactivated.
If you need help turning JavaScript On, click here.
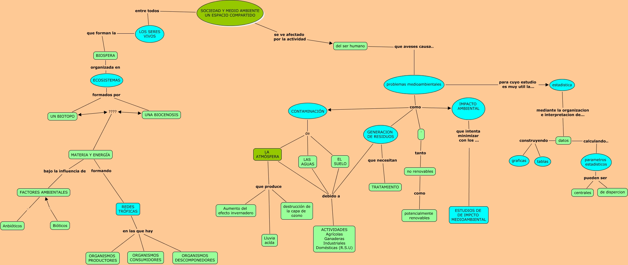
Este Cmap, tiene información relacionada con: ecosistema JAVI Y AGEDA, FACTORES AMBIENTALES - Anbióticos, UN BIOTOPO ???? MATERIA Y ENERGÍA, problemas medioambientales como CONTAMINACIÓN, problemas medioambientales como GENERACION DE RESIDUOS, SOCIEDAD Y MEDIO AMBIENTE UN ESPACIO COMPARTIDO entre todos LOS SERES VIVOS, CONTAMINACIÓN de EL SUELO, no renovables como potencialmente renovables, REDES TRÓFICAS en las que hay ORGANISMOS PRODUCTORES, MATERIA Y ENERGÍA bajo la influencia de FACTORES AMBIENTALES, ECOSISTEMAS formados por UNA BIOCENOSIS, UN BIOTOPO ???? UNA BIOCENOSIS, del ser humano que aveses causa.. problemas medioambientales, SOCIEDAD Y MEDIO AMBIENTE UN ESPACIO COMPARTIDO se ve afectado por la actividad del ser humano, datos construyendo graficas, datos construyendo tablas, LA ATMÓSFERA que produce destrucción de la capa de ozono, . tanto no renovables, GENERACION DE RESIDUOS que necesitan TRATAMIENTO, LA ATMÓSFERA debido a ACTIVIDADES Agrícolas Ganaderas Industriales Domésticas (R.S.U), Bióticos . FACTORES AMBIENTALES