WARNING:
JavaScript is turned OFF. None of the links on this concept map will
work until it is reactivated.
If you need help turning JavaScript On, click here.
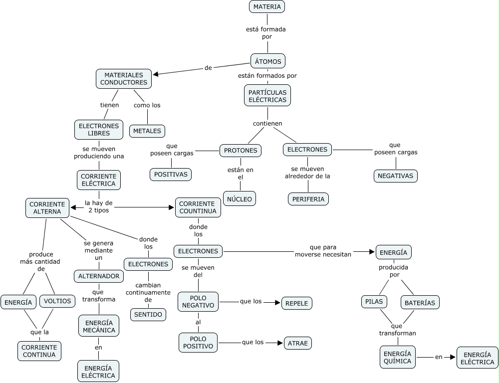
Este Cmap, tiene información relacionada con: corriente_electrica_alejandro, ENERGÍA QUÍMICA en ENERGÍA ELÉCTRICA, ELECTRONES se mueven alrededor de la PERIFERIA, ELECTRONES se mueven del POLO NEGATIVO, CORRIENTE ELÉCTRICA la hay de 2 tipos CORRIENTE ALTERNA, CORRIENTE ALTERNA donde los ELECTRONES, ENERGÍA producida por PILAS, ELECTRONES que para moverse necesitan ENERGÍA, CORRIENTE ELÉCTRICA la hay de 2 tipos CORRIENTE COUNTINUA, PARTÍCULAS ELÉCTRICAS contienen PROTONES, PROTONES que poseen cargas POSITIVAS, ENERGÍA que la CORRIENTE CONTINUA, ELECTRONES que poseen cargas NEGATIVAS, POLO POSITIVO que los ATRAE, ÁTOMOS de MATERIALES CONDUCTORES, BATERÍAS que transforman ENERGÍA QUÍMICA, MATERIALES CONDUCTORES tienen ELECTRONES LIBRES, POLO NEGATIVO que los REPELE, MATERIALES CONDUCTORES como los METALES, ALTERNADOR que transforma ENERGÍA MECÁNICA, VOLTIOS que la CORRIENTE CONTINUA