WARNING:
JavaScript is turned OFF. None of the links on this concept map will
work until it is reactivated.
If you need help turning JavaScript On, click here.
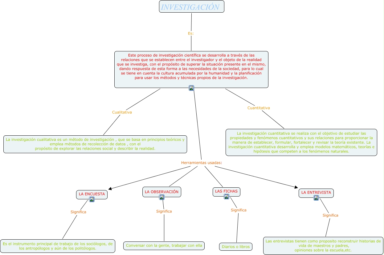
Este Cmap, tiene información relacionada con: Cmap - Mosches Coll - Barcellandi, LA ENTREVISTA Significa Las entrevistas tienen como proposito reconstruir historias de vida de maestros y padres, opiniones sobre la escuela,etc., LAS FICHAS Significa Diarios o libros, Este proceso de investigación científica se desarrolla a través de las relaciones que se establecen entre el investigador y el objeto de la realidad que se investiga, con el propósito de superar la situación presente en el mismo, dando respuesta de esta forma a las necesidades de la sociedad, para lo cual se tiene en cuenta la cultura acumulada por la humanidad y la planificación para usar los métodos y técnicas propios de la investigación. Cuantitativa La investigación cuantitativa se realiza con el objetivo de estudiar las propiedades y fenómenos cuantitativos y sus relaciones para proporcionar la manera de establecer, formular, fortalecer y revisar la teoría existente. La investigación cuantitativa desarrolla y emplea modelos matemáticos, teorías e hipótesis que competen a los fenómenos naturales., Este proceso de investigación científica se desarrolla a través de las relaciones que se establecen entre el investigador y el objeto de la realidad que se investiga, con el propósito de superar la situación presente en el mismo, dando respuesta de esta forma a las necesidades de la sociedad, para lo cual se tiene en cuenta la cultura acumulada por la humanidad y la planificación para usar los métodos y técnicas propios de la investigación. Herramientas usadas: LA ENTREVISTA, LA ENCUESTA Significa Es el instrumento principal de trabajo de los sociólogos, de los antropólogos y aún de los politólogos., LA OBSERVACIÓN Significa Conversar con la gente, trabajar con ella, Este proceso de investigación científica se desarrolla a través de las relaciones que se establecen entre el investigador y el objeto de la realidad que se investiga, con el propósito de superar la situación presente en el mismo, dando respuesta de esta forma a las necesidades de la sociedad, para lo cual se tiene en cuenta la cultura acumulada por la humanidad y la planificación para usar los métodos y técnicas propios de la investigación. Cualitativa La investigación cualitativa es un método de investigación , que se basa en principios teóricos y emplea métodos de recolección de datos , con el propósito de explorar las relaciones social y describir la realidad., INVESTIGACIÓN Es: Este proceso de investigación científica se desarrolla a través de las relaciones que se establecen entre el investigador y el objeto de la realidad que se investiga, con el propósito de superar la situación presente en el mismo, dando respuesta de esta forma a las necesidades de la sociedad, para lo cual se tiene en cuenta la cultura acumulada por la humanidad y la planificación para usar los métodos y técnicas propios de la investigación., Este proceso de investigación científica se desarrolla a través de las relaciones que se establecen entre el investigador y el objeto de la realidad que se investiga, con el propósito de superar la situación presente en el mismo, dando respuesta de esta forma a las necesidades de la sociedad, para lo cual se tiene en cuenta la cultura acumulada por la humanidad y la planificación para usar los métodos y técnicas propios de la investigación. Herramientas usadas: LAS FICHAS, Este proceso de investigación científica se desarrolla a través de las relaciones que se establecen entre el investigador y el objeto de la realidad que se investiga, con el propósito de superar la situación presente en el mismo, dando respuesta de esta forma a las necesidades de la sociedad, para lo cual se tiene en cuenta la cultura acumulada por la humanidad y la planificación para usar los métodos y técnicas propios de la investigación. Herramientas usadas: LA OBSERVACIÓN, Este proceso de investigación científica se desarrolla a través de las relaciones que se establecen entre el investigador y el objeto de la realidad que se investiga, con el propósito de superar la situación presente en el mismo, dando respuesta de esta forma a las necesidades de la sociedad, para lo cual se tiene en cuenta la cultura acumulada por la humanidad y la planificación para usar los métodos y técnicas propios de la investigación. Herramientas usadas: LA ENCUESTA