WARNING:
JavaScript is turned OFF. None of the links on this concept map will
work until it is reactivated.
If you need help turning JavaScript On, click here.
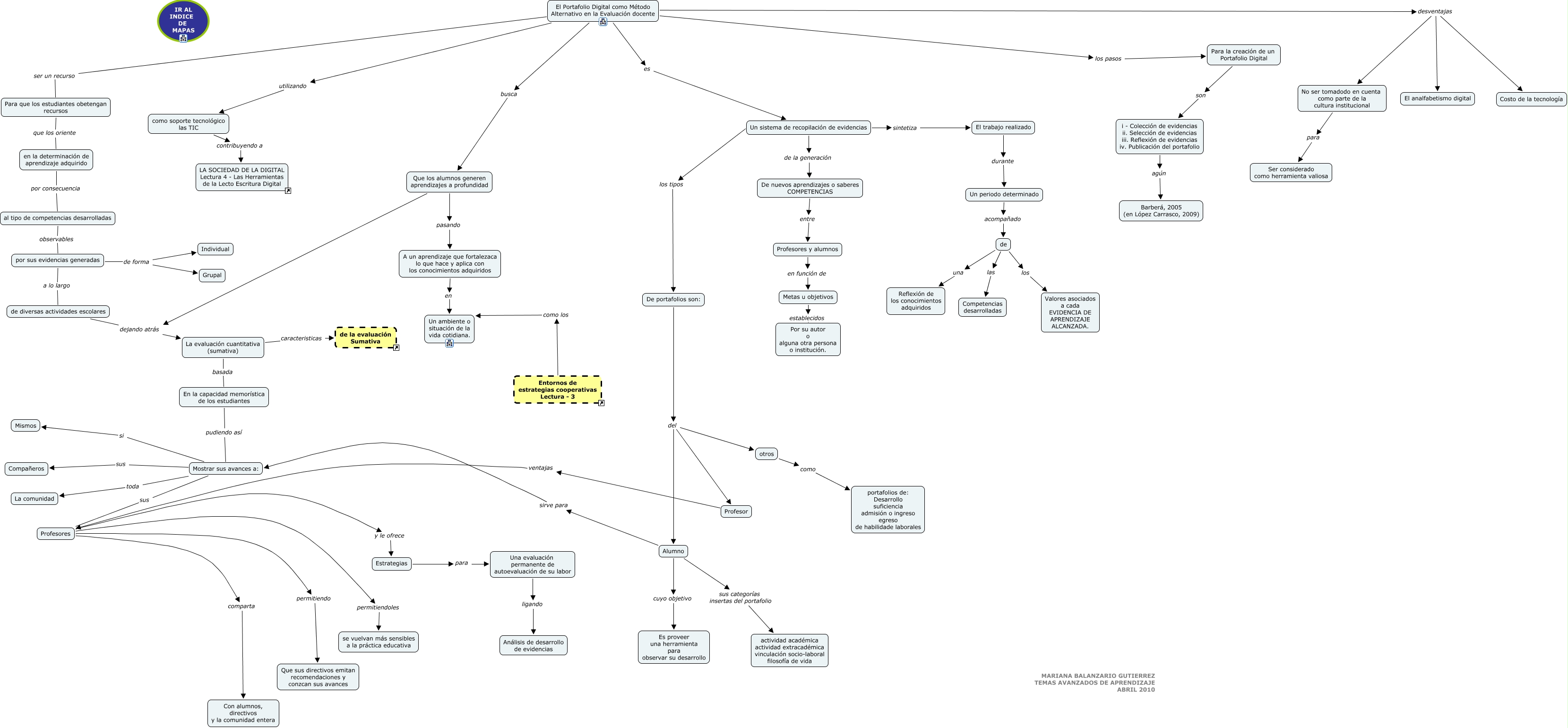
Este Cmap, tiene información relacionada con: portfolio digital, de diversas actividades escolares dejando atrás La evaluación cuantitativa (sumativa), Mostrar sus avances a: si Mismos, por sus evidencias generadas a lo largo de diversas actividades escolares, El Portafolio Digital como Método Alternativo en la Evaluación docente desventajas El analfabetismo digital, Alumno sirve para Mostrar sus avances a:, La evaluación cuantitativa (sumativa) basada En la capacidad memorística de los estudiantes, Un sistema de recopilación de evidencias los tipos De portafolios son:, Mostrar sus avances a: toda La comunidad, como soporte tecnológico las TIC contribuyendo a LA SOCIEDAD DE LA DIGITAL Lectura 4 - Las Herramientas de la Lecto Escritura Digital, De portafolios son: del Alumno, De nuevos aprendizajes o saberes COMPETENCIAS entre Profesores y alumnos, El Portafolio Digital como Método Alternativo en la Evaluación docente los pasos Para la creación de un Portafolio Digital, De portafolios son: del otros, Profesores permitiendo Que sus directivos emitan recomendaciones y conzcan sus avances, Profesores y alumnos en función de Metas u objetivos, A un aprendizaje que fortalezaca lo que hace y aplica con los conocimientos adquiridos en Un ambiente o situación de la vida cotidiana., Para que los estudiantes obetengan recursos que los oriente en la determinación de aprendizaje adquirido, El Portafolio Digital como Método Alternativo en la Evaluación docente utilizando como soporte tecnológico las TIC, de las Competencias desarrolladas, Entornos de estrategias cooperativas Lectura - 3 como los Un ambiente o situación de la vida cotidiana.