WARNING:
JavaScript is turned OFF. None of the links on this concept map will
work until it is reactivated.
If you need help turning JavaScript On, click here.
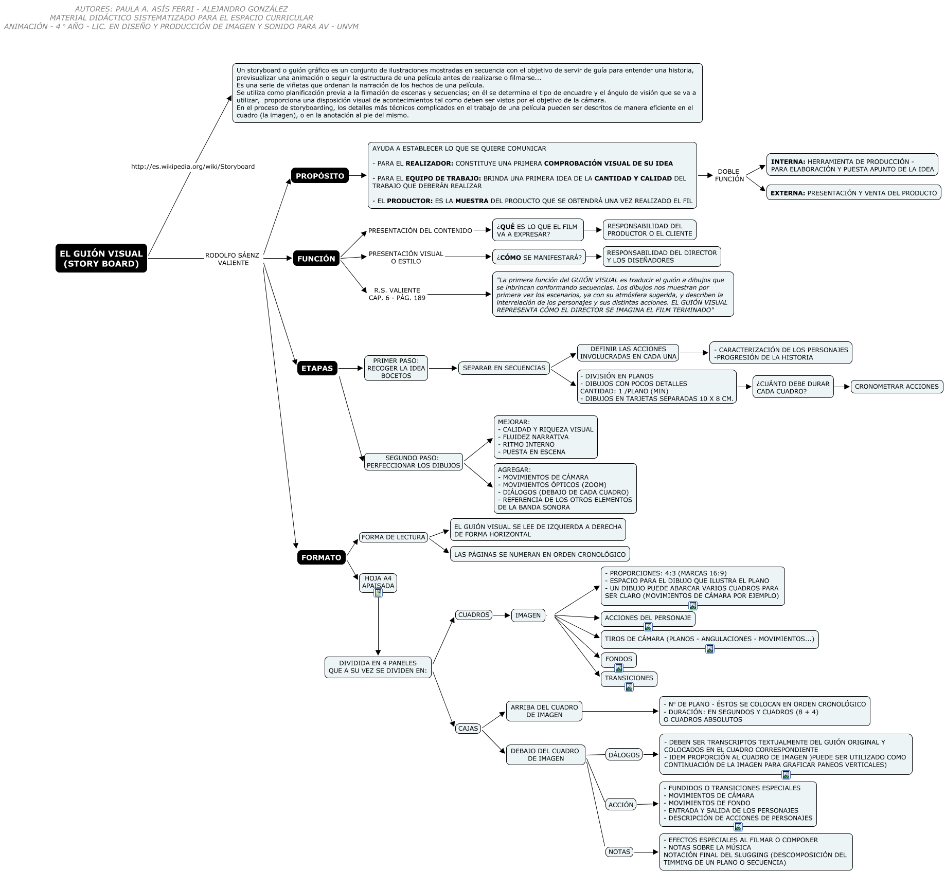
Este Cmap, tiene información relacionada con: STOY BOARD, FORMATO FORMA DE LECTURA LAS PÁGINAS SE NUMERAN EN ORDEN CRONOLÓGICO, PROPÓSITO ???? AYUDA A ESTABLECER LO QUE SE QUIERE COMUNICAR - PARA EL REALIZADOR: CONSTITUYE UNA PRIMERA COMPROBACIÓN VISUAL DE SU IDEA - PARA EL EQUIPO DE TRABAJO: BRINDA UNA PRIMERA IDEA DE LA CANTIDAD Y CALIDAD DEL TRABAJO QUE DEBERÁN REALIZAR - EL PRODUCTOR: ES LA MUESTRA DEL PRODUCTO QUE SE OBTENDRÁ UNA VEZ REALIZADO EL FIL, FUNCIÓN PRESENTACIÓN DEL CONTENIDO ¿QUÉ ES LO QUE EL FILM VA A EXPRESAR?, IMAGEN ACCIONES DEL PERSONAJE, EL GUIÓN VISUAL (STORY BOARD) RODOLFO SÁENZ VALIENTE PROPÓSITO, SEPARAR EN SECUENCIAS - DIVISIÓN EN PLANOS - DIBUJOS CON POCOS DETALLES CANTIDAD: 1 /PLANO (MIN) - DIBUJOS EN TARJETAS SEPARADAS 10 X 8 CM. ¿CUÁNTO DEBE DURAR CADA CUADRO?, AYUDA A ESTABLECER LO QUE SE QUIERE COMUNICAR - PARA EL REALIZADOR: CONSTITUYE UNA PRIMERA COMPROBACIÓN VISUAL DE SU IDEA - PARA EL EQUIPO DE TRABAJO: BRINDA UNA PRIMERA IDEA DE LA CANTIDAD Y CALIDAD DEL TRABAJO QUE DEBERÁN REALIZAR - EL PRODUCTOR: ES LA MUESTRA DEL PRODUCTO QUE SE OBTENDRÁ UNA VEZ REALIZADO EL FIL DOBLE FUNCIÓN EXTERNA: PRESENTACIÓN Y VENTA DEL PRODUCTO, DIVIDIDA EN 4 PANELES QUE A SU VEZ SE DIVIDEN EN: CAJAS DEBAJO DEL CUADRO DE IMAGEN, DEBAJO DEL CUADRO DE IMAGEN NOTAS - EFECTOS ESPECIALES AL FILMAR O COMPONER - NOTAS SOBRE LA MÚSICA NOTACIÓN FINAL DEL SLUGGING (DESCOMPOSICIÓN DEL TIMMING DE UN PLANO O SECUENCIA), FUNCIÓN R.S. VALIENTE CAP. 6 - PÁG. 189 "La primera función del GUIÓN VISUAL es traducir el guión a dibujos que se inbrincan conformando secuencias. Los dibujos nos muestran por primera vez los escenarios, ya con su atmósfera sugerida, y describen la interrelación de los personajes y sus distintas acciones. EL GUIÓN VISUAL REPRESENTA CÓMO EL DIRECTOR SE IMAGINA EL FILM TERMINADO", IMAGEN TIROS DE CÁMARA (PLANOS - ANGULACIONES - MOVIMIENTOS...), EL GUIÓN VISUAL (STORY BOARD) http://es.wikipedia.org/wiki/Storyboard Un storyboard o guión gráfico es un conjunto de ilustraciones mostradas en secuencia con el objetivo de servir de guía para entender una historia, previsualizar una animación o seguir la estructura de una película antes de realizarse o filmarse... Es una serie de viñetas que ordenan la narración de los hechos de una película. Se utiliza como planificación previa a la filmación de escenas y secuencias; en él se determina el tipo de encuadre y el ángulo de visión que se va a utilizar, proporciona una disposición visual de acontecimientos tal como deben ser vistos por el objetivo de la cámara. En el proceso de storyboarding, los detalles más técnicos complicados en el trabajo de una película pueden ser descritos de manera eficiente en el cuadro (la imagen), o en la anotación al pie del mismo., IMAGEN TRANSICIONES, SEPARAR EN SECUENCIAS DEFINIR LAS ACCIONES INVOLUCRADAS EN CADA UNA - CARACTERIZACIÓN DE LOS PERSONAJES -PROGRESIÓN DE LA HISTORIA, DIVIDIDA EN 4 PANELES QUE A SU VEZ SE DIVIDEN EN: CUADROS IMAGEN, ¿CÓMO SE MANIFESTARÁ? ???? RESPONSABILIDAD DEL DIRECTOR Y LOS DISEÑADORES, AYUDA A ESTABLECER LO QUE SE QUIERE COMUNICAR - PARA EL REALIZADOR: CONSTITUYE UNA PRIMERA COMPROBACIÓN VISUAL DE SU IDEA - PARA EL EQUIPO DE TRABAJO: BRINDA UNA PRIMERA IDEA DE LA CANTIDAD Y CALIDAD DEL TRABAJO QUE DEBERÁN REALIZAR - EL PRODUCTOR: ES LA MUESTRA DEL PRODUCTO QUE SE OBTENDRÁ UNA VEZ REALIZADO EL FIL DOBLE FUNCIÓN INTERNA: HERRAMIENTA DE PRODUCCIÓN - PARA ELABORACIÓN Y PUESTA APUNTO DE LA IDEA, ETAPAS PRIMER PASO: RECOGER LA IDEA BOCETOS SEPARAR EN SECUENCIAS, ARRIBA DEL CUADRO DE IMAGEN ???? - N° DE PLANO - ÉSTOS SE COLOCAN EN ORDEN CRONOLÓGICO - DURACIÓN: EN SEGUNDOS Y CUADROS (8 + 4) O CUADROS ABSOLUTOS, ¿QUÉ ES LO QUE EL FILM VA A EXPRESAR? ???? RESPONSABILIDAD DEL PRODUCTOR O EL CLIENTE