WARNING:
JavaScript is turned OFF. None of the links on this concept map will
work until it is reactivated.
If you need help turning JavaScript On, click here.
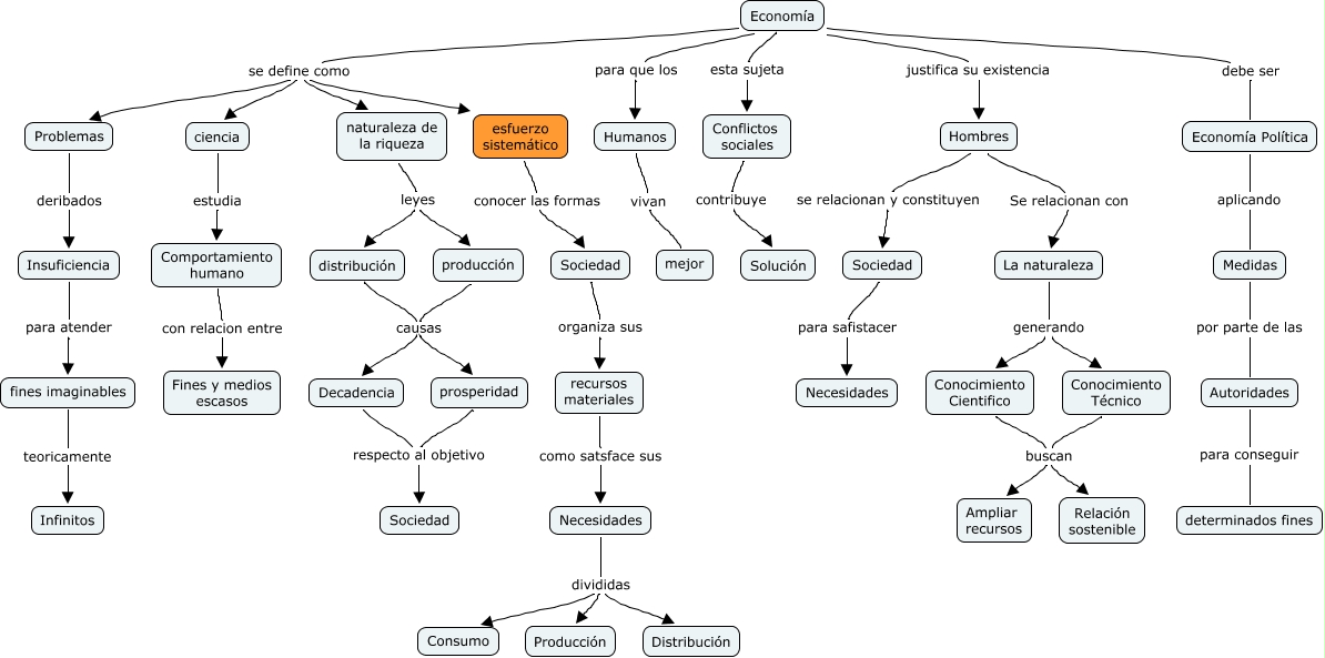
Este Cmap, tiene información relacionada con: Economia, recursos materiales como satsface sus Necesidades, Insuficiencia para atender fines imaginables, Autoridades para conseguir determinados fines, Conocimiento Técnico buscan Ampliar recursos, La naturaleza generando Conocimiento Técnico, producción causas prosperidad, Conflictos sociales contribuye Solución, Economía esta sujeta Conflictos sociales, Sociedad para safistacer Necesidades, Economía justifica su existencia Hombres, esfuerzo sistemático conocer las formas Sociedad, naturaleza de la riqueza leyes distribución, naturaleza de la riqueza leyes producción, Necesidades divididas Distribución, prosperidad respecto al objetivo Sociedad, Necesidades divididas Consumo, Economía se define como esfuerzo sistemático, Conocimiento Cientifico buscan Relación sostenible, Economía Política aplicando Medidas, Comportamiento humano con relacion entre Fines y medios escasos