WARNING:
JavaScript is turned OFF. None of the links on this concept map will
work until it is reactivated.
If you need help turning JavaScript On, click here.
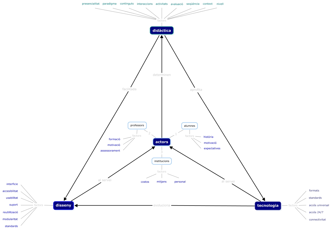
Este Cmap, tiene información relacionada con: elements_avaluació_hipermedia_web, disseny factors standards, disseny al servei actors, alumnes factors motivació, didàctica factors nivell, alumnes factors història, actors 2 professors, tecnologia factors standards, professors factors motivació, didàctica aprofita tecnologia, didàctica factors interaccions, institucions factors costos, disseny factors usabilitat, alumnes factors expectatives, actors 1 alumnes, disseny factors suport, disseny factors interficie, tecnologia factors formats, didàctica factors paradigma, disseny factors reutilització, institucions factors personal