WARNING:
JavaScript is turned OFF. None of the links on this concept map will
work until it is reactivated.
If you need help turning JavaScript On, click here.
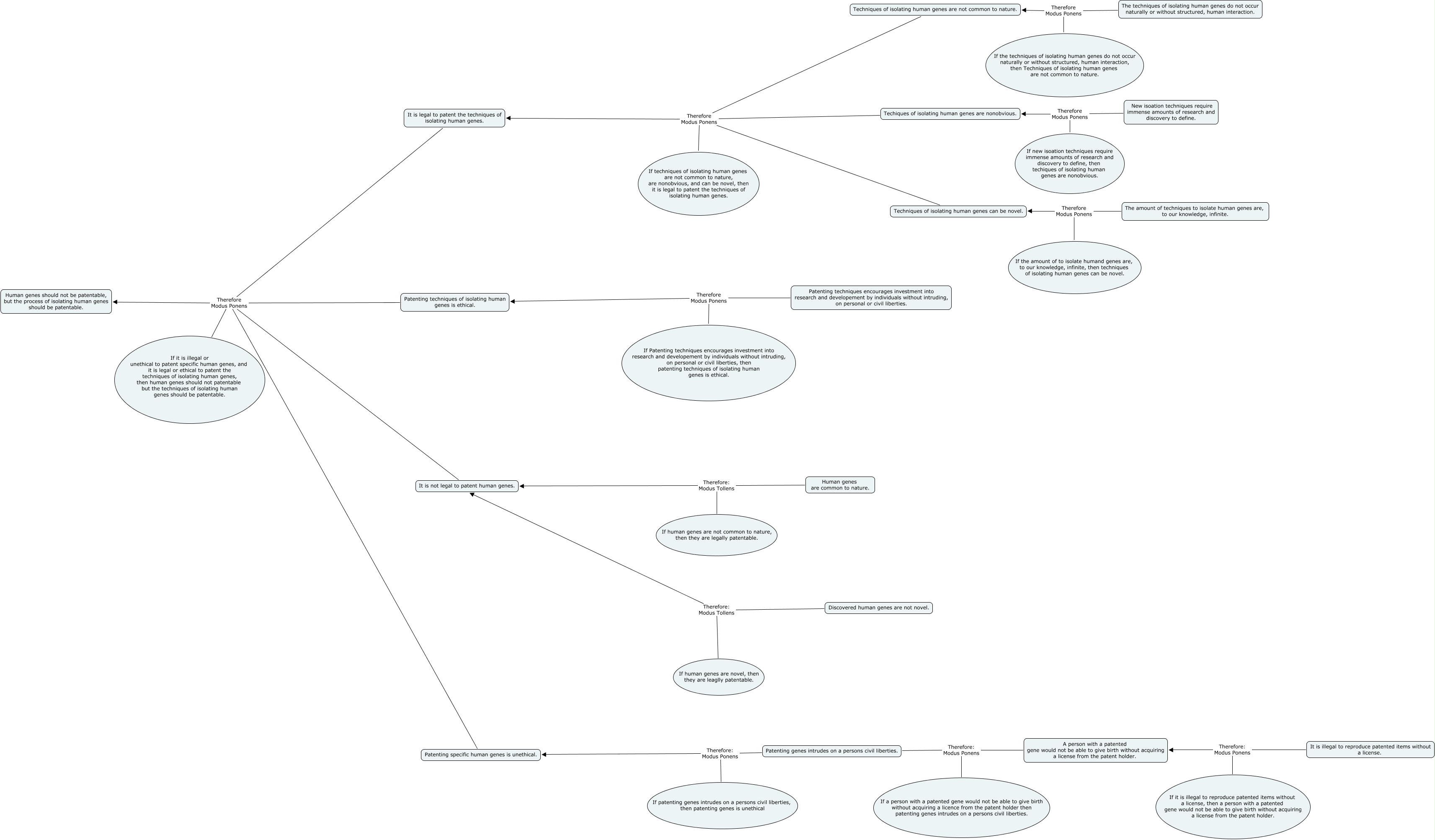
This Concept Map, created with IHMC CmapTools, has information related to: Ian, Jordan, Taylor, Stepahnie_Gene Patent, Patenting genes intrudes on a persons civil liberties. Therefore: Modus Ponens Patenting specific human genes is unethical., If Patenting techniques encourages investment into research and developement by individuals without intruding, on personal or civil liberties, then patenting techniques of isolating human genes is ethical. Therefore Modus Ponens Patenting techniques of isolating human genes is ethical., If new isoation techniques require immense amounts of research and discovery to define, then techiques of isolating human genes are nonobvious. Therefore Modus Ponens Techiques of isolating human genes are nonobvious., Techniques of isolating human genes are not common to nature. Therefore Modus Ponens It is legal to patent the techniques of isolating human genes., Patenting techniques of isolating human genes is ethical. Therefore Modus Ponens If it is illegal or unethical to patent specific human genes, and it is legal or ethical to patent the techniques of isolating human genes, then human genes should not patentable but the techniques of isolating human genes should be patentable., Patenting genes intrudes on a persons civil liberties. Therefore: Modus Ponens If patenting genes intrudes on a persons civil liberties, then patenting genes is unethical, Patenting specific human genes is unethical. Therefore Modus Ponens Human genes should not be patentable, but the process of isolating human genes should be patentable., It is not legal to patent human genes. Therefore Modus Ponens Human genes should not be patentable, but the process of isolating human genes should be patentable., Discovered human genes are not novel. Therefore: Modus Tollens It is not legal to patent human genes., If the techniques of isolating human genes do not occur naturally or without structured, human interaction, then Techniques of isolating human genes are not common to nature. Therefore Modus Ponens Techniques of isolating human genes are not common to nature., A person with a patented gene would not be able to give birth without acquiring a license from the patent holder. Therefore: Modus Ponens If a person with a patented gene would not be able to give birth without acquiring a licence from the patent holder then patenting genes intrudes on a persons civil liberties., Human genes are common to nature. Therefore: Modus Tollens It is not legal to patent human genes., It is legal to patent the techniques of isolating human genes. Therefore Modus Ponens If it is illegal or unethical to patent specific human genes, and it is legal or ethical to patent the techniques of isolating human genes, then human genes should not patentable but the techniques of isolating human genes should be patentable., Patenting techniques encourages investment into research and developement by individuals without intruding, on personal or civil liberties. Therefore Modus Ponens Patenting techniques of isolating human genes is ethical., If techniques of isolating human genes are not common to nature, are nonobvious, and can be novel, then it is legal to patent the techniques of isolating human genes. Therefore Modus Ponens It is legal to patent the techniques of isolating human genes., Patenting genes intrudes on a persons civil liberties. Therefore: Modus Ponens If a person with a patented gene would not be able to give birth without acquiring a licence from the patent holder then patenting genes intrudes on a persons civil liberties., It is legal to patent the techniques of isolating human genes. Therefore Modus Ponens Human genes should not be patentable, but the process of isolating human genes should be patentable., Discovered human genes are not novel. Therefore: Modus Tollens If human genes are novel, then they are leaglly patentable., If the amount of to isolate humand genes are, to our knowledge, infinite, then techniques of isolating human genes can be novel. Therefore Modus Ponens Techniques of isolating human genes can be novel., Techniques of isolating human genes can be novel. Therefore Modus Ponens It is legal to patent the techniques of isolating human genes.