WARNING:
JavaScript is turned OFF. None of the links on this concept map will
work until it is reactivated.
If you need help turning JavaScript On, click here.
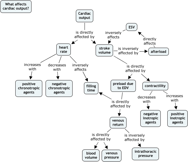
This Concept Map, created with IHMC CmapTools, has information related to: TomEskridgeTutorial, ESV inversely affects stroke volume, contractility increases with positive inotropic agents, preload due to EDV is directly affected by venous return, venous return is directly affected by blood volume, heart rate decreases with negative chronotropic agents, stroke volume is inversely affected by afterload, heart rate inversely affects filling time, contractility decreases with negative inotropic agents, preload due to EDV is directly affected by filling time, heart rate increases with positive chronotropic agents, afterload directly affects ESV, venous return is directly affected by venous pressure, stroke volume is directly affected by contractility, venous return is inversely affected by intrathoracic pressure, stroke volume is directly affected by preload due to EDV, Cardiac output is directly affected by heart rate, Cardiac output is directly affected by stroke volume