WARNING:
JavaScript is turned OFF. None of the links on this concept map will
work until it is reactivated.
If you need help turning JavaScript On, click here.
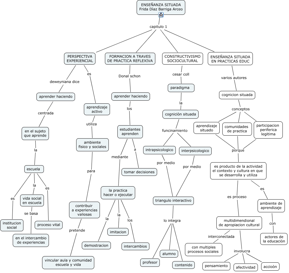
Este Cmap, tiene información relacionada con: cap. 1, CONSTRUCTIVISMO SOCIOCULTURAL cesar coll paradigma, es producto de la actividad el contexto y cultura en que se desarrolla y utiliza es ambiente de aprendizaje, aprender haciendo los estudiantes aprenden, la practica hacer o ejecutar la imitacion, cogniciòn situada funcinamiento interpsicologico, cognicion situada conceptos aprendizaje situado, aprendizaje activo utiliza ambiente fisico y sociales, FORMACION A TRAVES DE PRACTICA REFLEXIVA Donal schon aprender haciendo, triangulo interactivo lo integra alumno, triangulo interactivo lo integra contenido, ENSEÑANZA SITUADA EN PRACTICAS EDUC varios autores cognicion situada, cognicion situada conceptos comunidades de practica, comunidades de practica porque es producto de la actividad el contexto y cultura en que se desarrolla y utiliza, ENSEÑANZA SITUADA Frida Dìaz Barriga Arceo capitulo 1 PERSPECTIVA EXPERIENCIAL, aprendizaje situado porque es producto de la actividad el contexto y cultura en que se desarrolla y utiliza, escuela es institucion social, en el sujeto que aprende la escuela, estudiantes aprenden a tomar decisiones, PERSPECTIVA EXPERIENCIAL deweyniana dice aprender haciendo, triangulo interactivo lo integra profesor