WARNING:
JavaScript is turned OFF. None of the links on this concept map will
work until it is reactivated.
If you need help turning JavaScript On, click here.
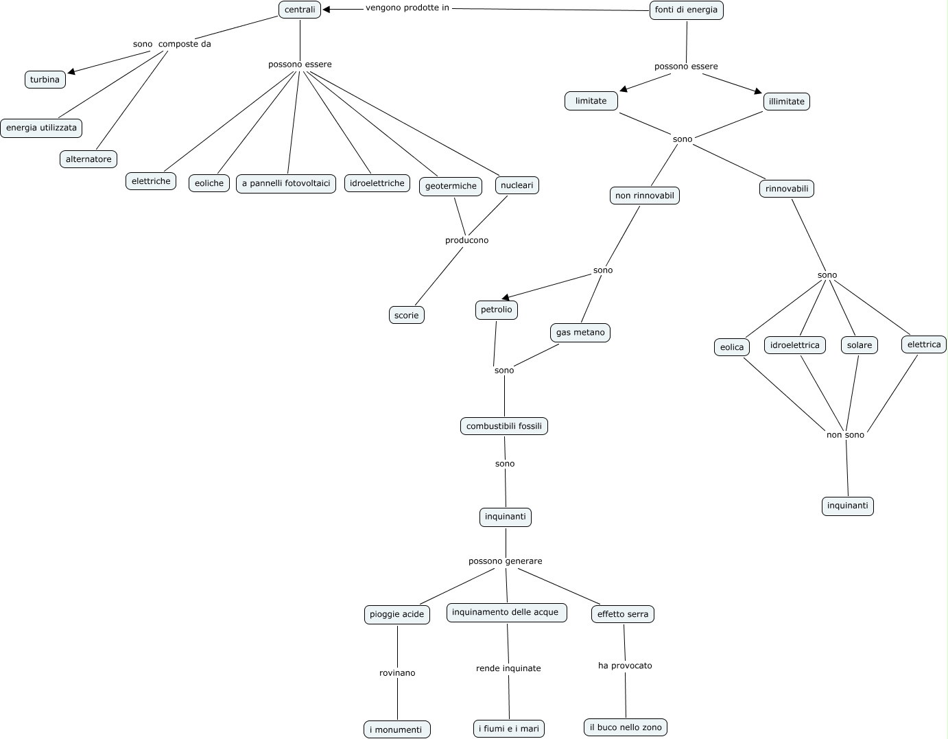
Questa Cmap, creata con IHMC CmapTools, contiene informazioni relative a: mappa energia prospero.cmap, inquinanti possono generare effetto serra, illimitate sono rinnovabili, non rinnovabil sono petrolio, fonti di energia vengono prodotte in centrali, nucleari producono scorie, centrali possono essere idroelettriche, rinnovabili sono idroelettrica, petrolio sono combustibili fossili, non rinnovabil sono gas metano, idroelettrica non sono inquinanti, fonti di energia possono essere illimitate, centrali possono essere geotermiche, eolica non sono inquinanti, combustibili fossili sono inquinanti, inquinamento delle acque rende inquinate i fiumi e i mari, inquinanti possono generare pioggie acide, centrali sono composte da energia utilizzata, rinnovabili sono elettrica, pioggie acide rovinano i monumenti, solare non sono inquinanti