WARNING:
JavaScript is turned OFF. None of the links on this concept map will
work until it is reactivated.
If you need help turning JavaScript On, click here.
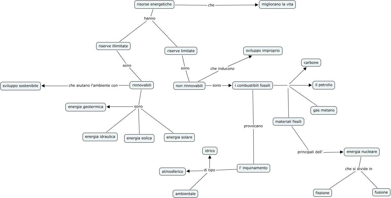
Questa Cmap, creata con IHMC CmapTools, contiene informazioni relative a: mappa energia Luca S. Francesco L.cmap, non rinnovabili che inducono sviluppo improprio, risorse energetiche hanno riserve illimitate, i combustibili fossili provocano l' inquinamento, l' inquinamento di tipo atmosferico, riserve limitate sono non rinnovabili, risorse energetiche hanno riserve limitate, i combustibili fossili il petrolio, l' inquinamento di tipo idrico, rinnovabili sono energia geotermica, materiali fissili principali dell' energia nucleare, risorse energetiche che migliorano la vita, rinnovabili che aiutano l'ambiente con sviluppo sostenibile, i combustibili fossili carbone, riserve illimitate sono rinnovabili, l' inquinamento di tipo ambientale, energia nucleare che si divide in fusione, non rinnovabili sono i combustibili fossili, rinnovabili sono energia eolica, rinnovabili sono energia solare, i combustibili fossili gas metano