WARNING:
JavaScript is turned OFF. None of the links on this concept map will
work until it is reactivated.
If you need help turning JavaScript On, click here.
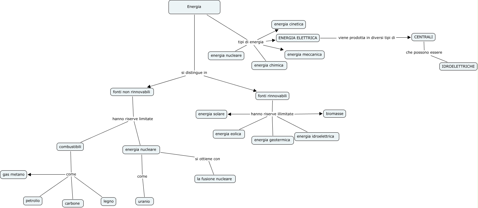
Questa Cmap, creata con IHMC CmapTools, contiene informazioni relative a: mappa energia laura b.cmap, ENERGIA ELETTRICA viene prodotta in diversi tipi di CENTRALI, fonti rinnovabili hanno riserve illimitate energia solare, combustibili come legno, CENTRALI che possono essere IDROELETTRICHE, combustibili come gas metano, energia nucleare si ottiene con la fusione nucleare, Energia si distingue in fonti non rinnovabili, fonti non rinnovabili hanno riserve limitate energia nucleare, Energia si distingue in fonti rinnovabili, combustibili come carbone, Energia tipi di energia ENERGIA ELETTRICA, fonti rinnovabili hanno riserve illimitate energia eolica, combustibili come petrolio, fonti rinnovabili hanno riserve illimitate energia geotermica, fonti rinnovabili hanno riserve illimitate biomasse, Energia tipi di energia energia chimica, Energia tipi di energia energia cinetica, fonti rinnovabili hanno riserve illimitate energia idroelettrica, Energia tipi di energia energia meccanica, fonti non rinnovabili hanno riserve limitate combustibili