WARNING:
JavaScript is turned OFF. None of the links on this concept map will
work until it is reactivated.
If you need help turning JavaScript On, click here.
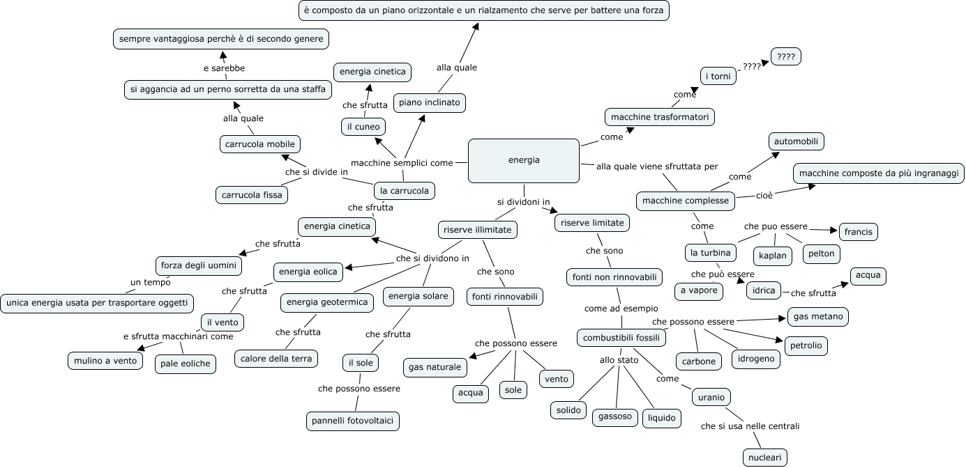
Questa Cmap, creata con IHMC CmapTools, contiene informazioni relative a: mappa energia francesco donnarumma.cmap, combustibili fossili allo stato liquido, combustibili fossili allo stato solido, carrucola mobile alla quale si aggancia ad un perno sorretta da una staffa, macchine complesse come la turbina, la carrucola che si divide in carrucola fissa, combustibili fossili che possono essere idrogeno, la carrucola che si divide in carrucola mobile, riserve illimitate che si dividono in energia geotermica, macchine complesse come automobili, la carrucola che sfrutta energia cinetica, macchine complesse cioè macchine composte da più ingranaggi, riserve illimitate che si dividono in energia cinetica, riserve illimitate che si dividono in energia eolica, fonti rinnovabili che possono essere sole, la turbina che può essere a vapore, fonti non rinnovabili come ad esempio combustibili fossili, energia solare che sfrutta il sole, combustibili fossili come uranio, combustibili fossili che possono essere carbone, energia eolica che sfrutta il vento