WARNING:
JavaScript is turned OFF. None of the links on this concept map will
work until it is reactivated.
If you need help turning JavaScript On, click here.
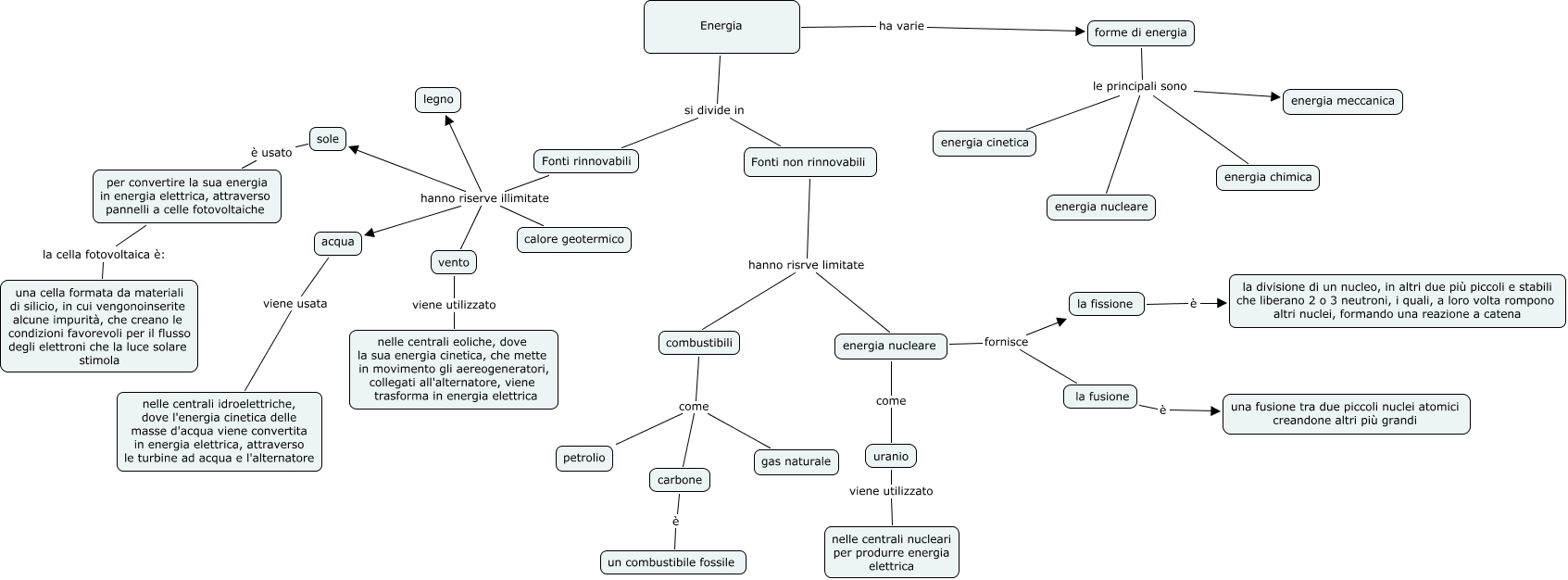
Questa Cmap, creata con IHMC CmapTools, contiene informazioni relative a: Mappa energia Asia.cmap, Energia si divide in Fonti rinnovabili, Fonti non rinnovabili hanno risrve limitate combustibili, forme di energia le principali sono energia chimica, energia nucleare fornisce la fissione, combustibili come gas naturale, forme di energia le principali sono energia cinetica, Energia ha varie forme di energia, combustibili come petrolio, Fonti rinnovabili hanno riserve illimitate vento, la fusione è una fusione tra due piccoli nuclei atomici creandone altri più grandi, energia nucleare fornisce la fusione, sole è usato per convertire la sua energia in energia elettrica, attraverso pannelli a celle fotovoltaiche, Fonti rinnovabili hanno riserve illimitate legno, vento viene utilizzato nelle centrali eoliche, dove la sua energia cinetica, che mette in movimento gli aereogeneratori, collegati all'alternatore, viene trasforma in energia elettrica, Fonti rinnovabili hanno riserve illimitate sole, combustibili come carbone, forme di energia le principali sono energia meccanica, la fissione è la divisione di un nucleo, in altri due più piccoli e stabili che liberano 2 o 3 neutroni, i quali, a loro volta rompono altri nuclei, formando una reazione a catena, Fonti rinnovabili hanno riserve illimitate calore geotermico, Fonti non rinnovabili hanno risrve limitate energia nucleare