WARNING:
JavaScript is turned OFF. None of the links on this concept map will
work until it is reactivated.
If you need help turning JavaScript On, click here.
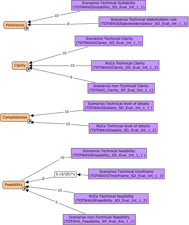
Este Cmap, tiene información relacionada con: Attributes_Metrics (Del. 5.2 A), Scenarios Technical feasibility (TOTWAVGFeasibility_SD_Eval_Int_1_1 ) 10 Feasibility, Scenarios non-Technical feasibility (TOTAVG_Feasibility_SP_Eval_Ext_1_1) 5 Feasibility, RUCs Technical feasibility (TOTWAVGFeasibility_SD_Eval_Int_1_2) 10 Feasibility, Scenarios Technical Suitability (TOTWAVGSuitability_SD_Eval_Int_1_1) 10 Pertinence, Scenarios non-Technical Clarity (TOTAVG_Clarity_SP_Eval_Ext_1_1) 6 Clarity, Scenarios Technical Clarity (TOTWAVGClarity_SD_Eval_Int_1_1) 10 Clarity, Scenarios Technical level of details (TOTWAVGDetails_SD_Eval_Int_1_1 ) 10 Completeness, Scenarios Technical stakeholders role (TOTWAVGStakeholdersDescr_SD_Eval_Int_1_1) 8 Pertinence, Scenarios Technical timeframe (TOTWAVGTimeFrame_SD_Eval_Int_1_1) ???? 5-(4/20)*x, RUCs Technical Clarity (TOTWAVGClarity_SD_Eval_Int_1_2) 10 Clarity, 5-(4/20)*x 8 Feasibility, RUCs Technical level of details (TOTWAVGDetails_SD_Eval_Int_1_2) 10 Completeness