WARNING:
JavaScript is turned OFF. None of the links on this concept map will
work until it is reactivated.
If you need help turning JavaScript On, click here.
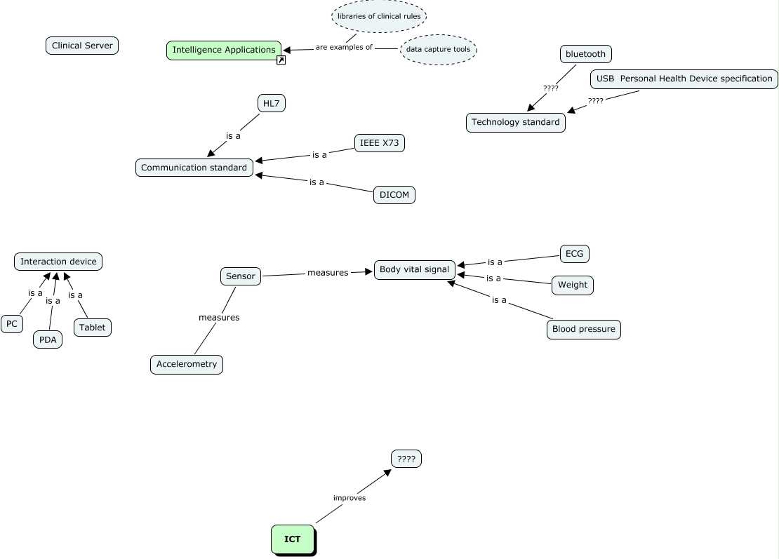
Questa Cmap, creata con IHMC CmapTools, contiene informazioni relative a: Technology, libraries of clinical rules are examples of Intelligence Applications, PC is a Interaction device, USB Personal Health Device specification ???? Technology standard, bluetooth ???? Technology standard, Sensor measures Body vital signal, IEEE X73 is a Communication standard, Weight is a Body vital signal, Tablet is a Interaction device, PDA is a Interaction device, HL7 is a Communication standard, data capture tools are examples of Intelligence Applications, ICT improves ????, ECG is a Body vital signal, Blood pressure is a Body vital signal, Sensor measures Accelerometry, DICOM is a Communication standard