WARNING:
JavaScript is turned OFF. None of the links on this concept map will
work until it is reactivated.
If you need help turning JavaScript On, click here.
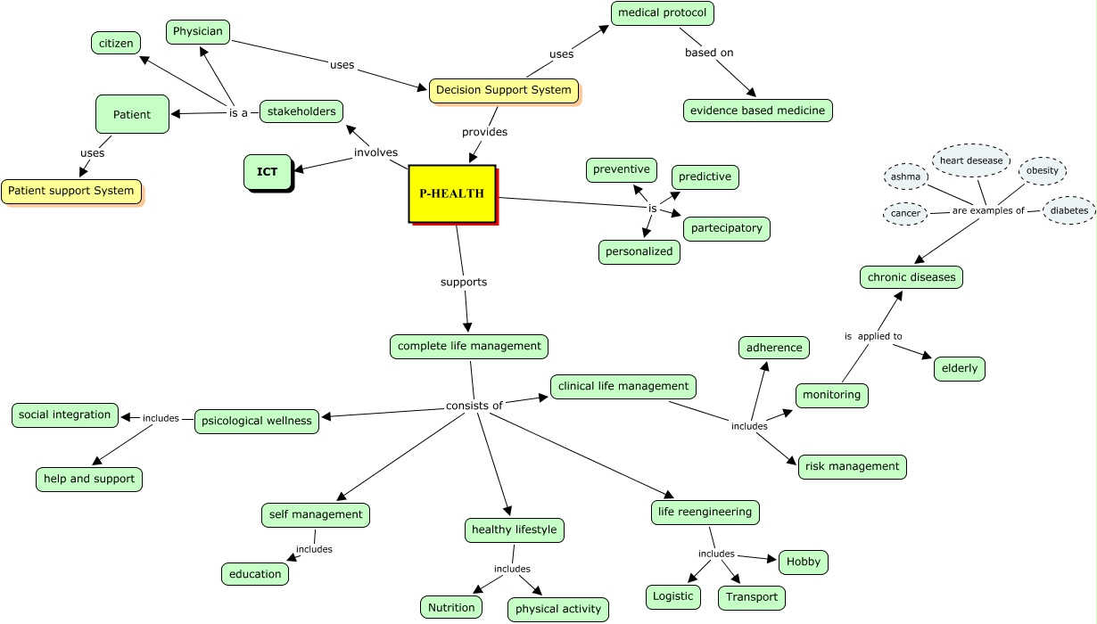
Questa Cmap, creata con IHMC CmapTools, contiene informazioni relative a: Clinic, P-HEALTH is partecipatory, clinical life management includes adherence, Physician uses Decision Support System, Decision Support System uses medical protocol, healthy lifestyle includes Nutrition, diabetes are examples of chronic diseases, cancer are examples of chronic diseases, psicological wellness includes help and support, clinical life management includes risk management, psicological wellness includes social integration, P-HEALTH is preventive, stakeholders is a citizen, complete life management consists of psicological wellness, complete life management consists of life reengineering, heart desease are examples of chronic diseases, clinical life management includes monitoring, stakeholders is a Patient, monitoring is applied to elderly, P-HEALTH involves stakeholders, complete life management consists of healthy lifestyle