WARNING:
JavaScript is turned OFF. None of the links on this concept map will
work until it is reactivated.
If you need help turning JavaScript On, click here.
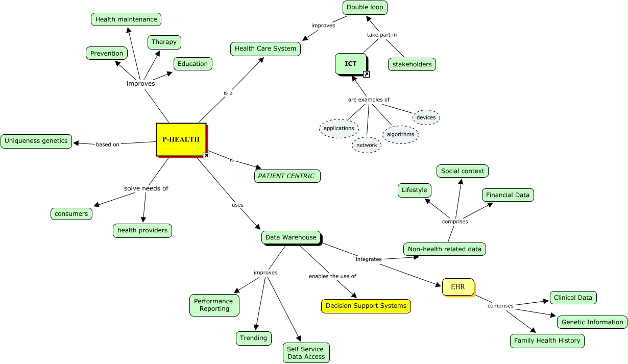
Questa Cmap, creata con IHMC CmapTools, contiene informazioni relative a: Core, devices are examples of ICT, ICT take part in Double loop, P-HEALTH improves Health maintenance, Data Warehouse improves Trending, EHR comprises Family Health History, EHR comprises Genetic Information, P-HEALTH solve needs of consumers, Data Warehouse integrates EHR, devices are examples of applications, Data Warehouse improves Self Service Data Access, network are examples of applications, P-HEALTH is PATIENT CENTRIC, P-HEALTH solve needs of health providers, algorithms are examples of applications, algorithms are examples of ICT, Data Warehouse enables the use of Decision Support Systems, Data Warehouse integrates Non-health related data, P-HEALTH improves Prevention, P-HEALTH is a Health Care System, Data Warehouse improves Performance Reporting