WARNING:
JavaScript is turned OFF. None of the links on this concept map will
work until it is reactivated.
If you need help turning JavaScript On, click here.
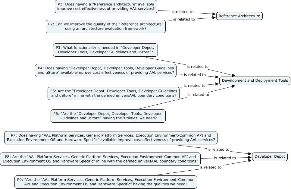
Este Cmap, tiene información relacionada con: Evaluation Model (Del 5.2A), P9: “Are the “AAL Platform Services, Generic Platform Services, Execution Environment-Common API and Execution Environment OS and Hardware Specific” having the qualities we need? is related to Developer Depot, P7: Does having “AAL Platform Services, Generic Platform Services, Execution Environment-Common API and Execution Environment OS and Hardware Specific” available improve cost effectiveness of providing AAL services? is related to Developer Depot, P4: Does having “Developer Depot, Developer Tools, Developer Guidelines and uStore” availableimprove cost effectiveness of providing AAL services? is related to Development and Deployment Tools, P3: What functionality is needed in “Developer Depot, Developer Tools, Developer Guidelines and uStore”? is related to Development and Deployment Tools, P6: “Are the “Developer Depot, Developer Tools, Developer Guidelines and uStore” having the ‘utilities’ we need? is related to Development and Deployment Tools, P1: Does having a “Reference architecture” available improve cost effectiveness of providing AAL services? is related to Reference Architecture, P8: Are the “AAL Platform Services, Generic Platform Services, Execution Environment-Common API and Execution Environment OS and Hardware Specific” inline with the defined universAAL boundary conditions? is related to Developer Depot, P5: Are the “Developer Depot, Developer Tools, Developer Guidelines and uStore” inline with the defined universAAL boundary conditions? is related to Development and Deployment Tools, P2: Can we improve the quality of the “Reference architecture” using an architecture evaluation framework? is related to Reference Architecture