WARNING:
JavaScript is turned OFF. None of the links on this concept map will
work until it is reactivated.
If you need help turning JavaScript On, click here.
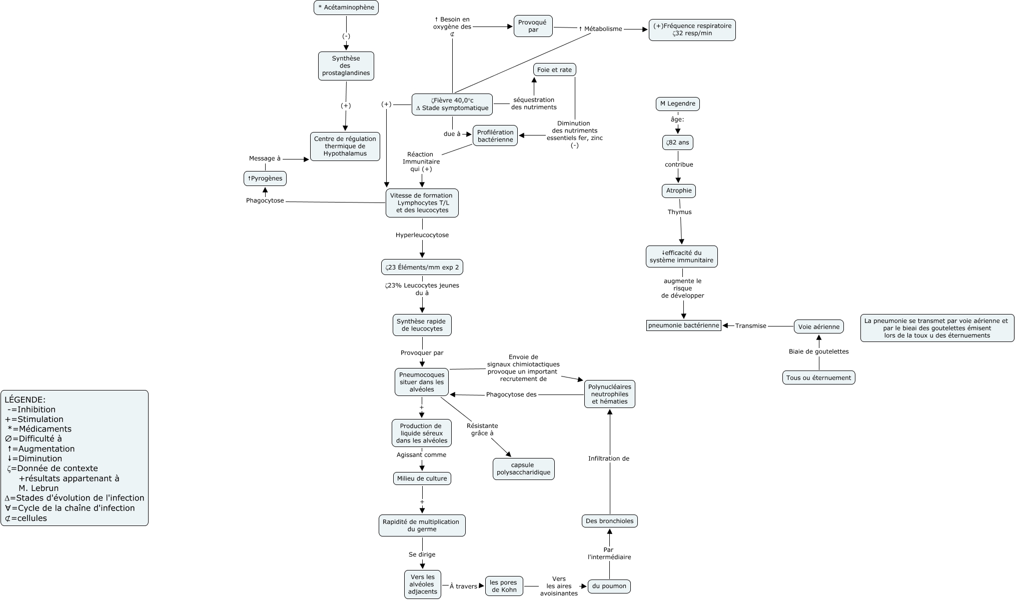
This Concept Map, created with IHMC CmapTools, has information related to: Madame Legendre Jé version, Atrophie Thymus ↓efficacité du système immunitaire, <math xmlns="http://www.w3.org/1998/Math/MathML"> <mrow> <mtext> Vitesse de formation 
 Lymphocytes T/L
et des leucocytes </mtext> </mrow> </math> Phagocytose ↑Pyrogènes, les pores de Kohn Vers les aires avoisinantes du poumon, Vers les alvéoles adjacents À travers les pores de Kohn, ζFièvre 40,0°c Δ Stade symptomatique ↑ Besoin en oxygène des ⊄ Provoqué par, Production de liquide séreux dans les alvéoles Agissant comme Milieu de culture, Pneumocoques situer dans les alvéoles Résistante grâce à capsule polysaccharidique, ζ23 Éléments/mm exp 2 ζ23% Leucocytes jeunes du à Synthèse rapide de leucocytes, ζFièvre 40,0°c Δ Stade symptomatique (+) <math xmlns="http://www.w3.org/1998/Math/MathML"> <mrow> <mtext> Vitesse de formation 
 Lymphocytes T/L
et des leucocytes </mtext> </mrow> </math>, Rapidité de multiplication du germe Se dirige Vers les alvéoles adjacents, ζFièvre 40,0°c Δ Stade symptomatique ↑ Métabolisme (+)Fréquence respiratoire ζ32 resp/min, ↓efficacité du système immunitaire augmente le risque de développer pneumonie bactérienne, Milieu de culture + Rapidité de multiplication du germe, ζ82 ans contribue Atrophie, Provoqué par ↑ Métabolisme (+)Fréquence respiratoire ζ32 resp/min, <math xmlns="http://www.w3.org/1998/Math/MathML"> <mrow> <mtext> Vitesse de formation 
 Lymphocytes T/L
et des leucocytes </mtext> </mrow> </math> Hyperleucocytose ζ23 Éléments/mm exp 2, Pneumocoques situer dans les alvéoles + Production de liquide séreux dans les alvéoles, Des bronchioles Infiltration de Polynucléaires neutrophiles et hématies, Polynucléaires neutrophiles et hématies Phagocytose des Pneumocoques situer dans les alvéoles, * Acétaminophène (-) Synthèse des prostaglandines