WARNING:
JavaScript is turned OFF. None of the links on this concept map will
work until it is reactivated.
If you need help turning JavaScript On, click here.
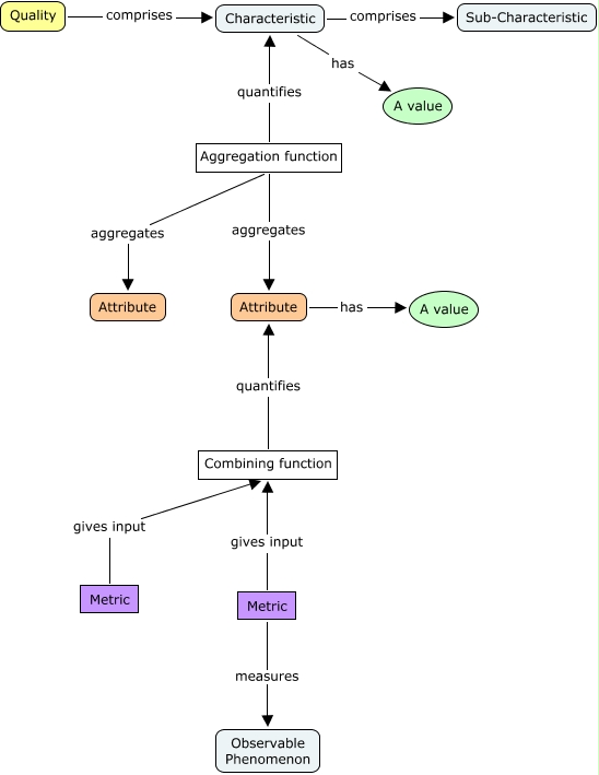
Este Cmap, tiene información relacionada con: Quality Attribute Metric, Attribute has A value, Characteristic comprises Sub-Characteristic, Aggregation function aggregates Attribute, Metric gives input Combining function, Aggregation function quantifies Characteristic, Metric gives input Combining function, Combining function quantifies Attribute, Metric measures Observable Phenomenon, Aggregation function aggregates Attribute, Quality comprises Characteristic, Characteristic has A value