WARNING:
JavaScript is turned OFF. None of the links on this concept map will
work until it is reactivated.
If you need help turning JavaScript On, click here.
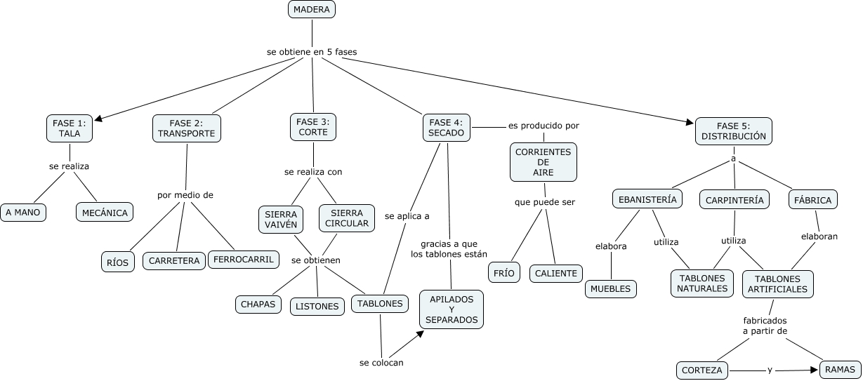
Este Cmap, tiene información relacionada con: obtencion de la madera, CARPINTERÍA utiliza TABLONES ARTIFICIALES, TABLONES se colocan APILADOS Y SEPARADOS, FASE 5: DISTRIBUCIÓN a FÁBRICA, SIERRA VAIVÉN se obtienen LISTONES, TABLONES ARTIFICIALES fabricados a partir de CORTEZA, CORRIENTES DE AIRE que puede ser FRÍO, CARPINTERÍA utiliza TABLONES NATURALES, SIERRA CIRCULAR se obtienen TABLONES, FASE 1: TALA se realiza MECÁNICA, CORRIENTES DE AIRE que puede ser CALIENTE, FASE 3: CORTE se realiza con SIERRA CIRCULAR, SIERRA VAIVÉN se obtienen TABLONES, FASE 2: TRANSPORTE por medio de RÍOS, MADERA se obtiene en 5 fases FASE 2: TRANSPORTE, FASE 5: DISTRIBUCIÓN a EBANISTERÍA, FASE 3: CORTE se realiza con SIERRA VAIVÉN, MADERA se obtiene en 5 fases FASE 1: TALA, TABLONES ARTIFICIALES fabricados a partir de RAMAS, EBANISTERÍA utiliza TABLONES NATURALES, FASE 1: TALA se realiza A MANO