WARNING:
JavaScript is turned OFF. None of the links on this concept map will
work until it is reactivated.
If you need help turning JavaScript On, click here.
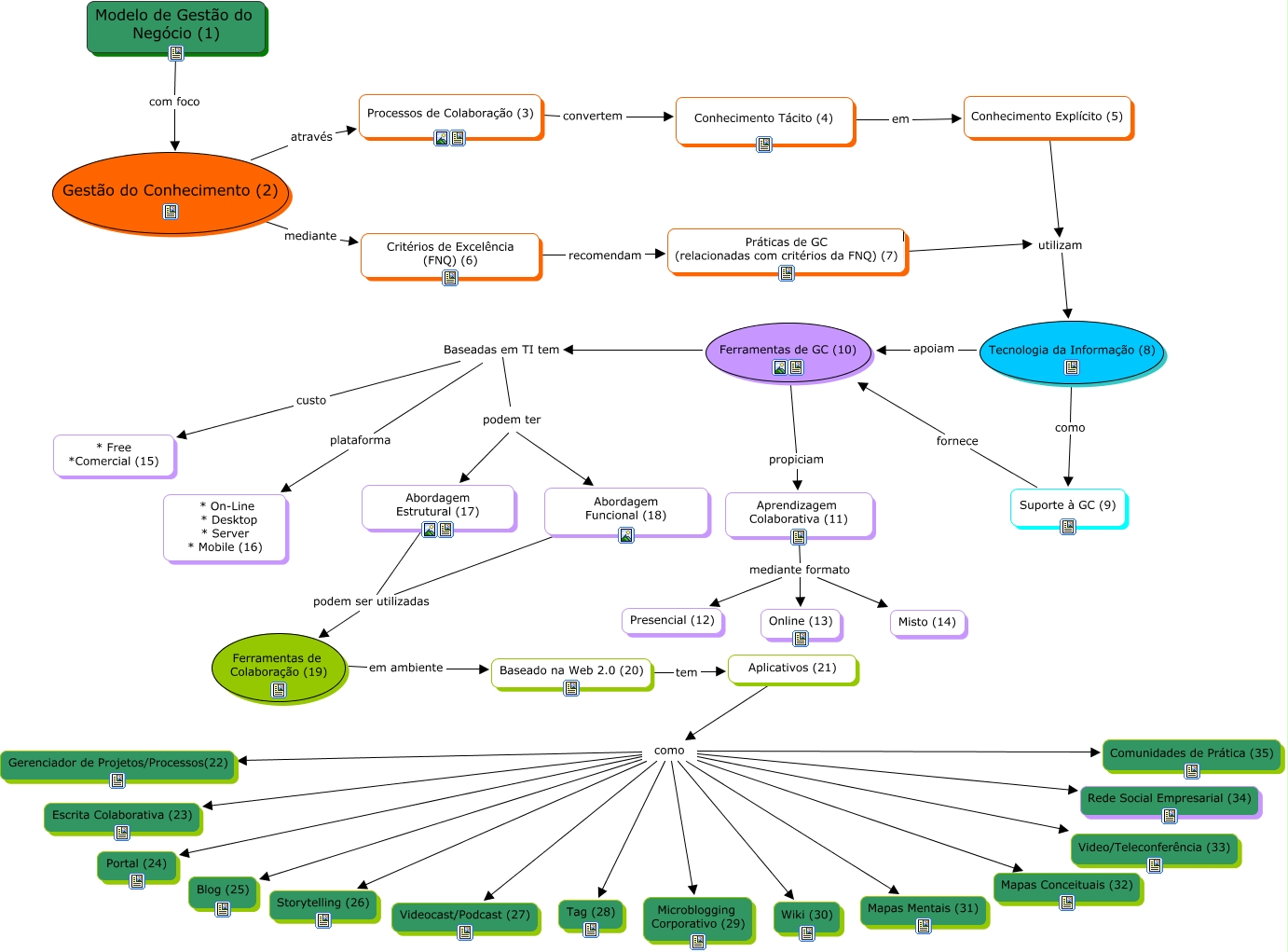
Esse mapa conceitual, produzido no IHMC CmapTools, tem a informação relacionada a: Curso Ferramentas GC_Ulbra, Gestão do Conhecimento (2) através Processos de Colaboração (3), Tecnologia da Informação (8) apoiam, Ferramentas de GC (10) propiciam Aprendizagem Colaborativa (11), Abordagem Estrutural (17) podem ser utilizadas Ferramentas de Colaboração (19), Ferramentas de GC (10) Baseadas em TI tem podem ter, Aplicativos (21) como Microblogging Corporativo (29), plataforma * On-Line * Desktop * Server * Mobile (16), Abordagem Funcional (18) podem ser utilizadas Ferramentas de Colaboração (19), Aplicativos (21) como Portal (24), Modelo de Gestão do Negócio (1) com foco, Gestão do Conhecimento (2) mediante Critérios de Excelência (FNQ) (6), Critérios de Excelência (FNQ) (6) recomendam Práticas de GC (relacionadas com critérios da FNQ) (7), Aplicativos (21) como Videocast/Podcast (27), Aprendizagem Colaborativa (11) mediante formato Online (13), Aplicativos (21) como Tag (28), Processos de Colaboração (3) convertem Conhecimento Tácito (4), Suporte à GC (9) fornece, podem ter Abordagem Funcional (18), Aprendizagem Colaborativa (11) mediante formato Misto (14), podem ter Abordagem Estrutural (17)