WARNING:
JavaScript is turned OFF. None of the links on this concept map will
work until it is reactivated.
If you need help turning JavaScript On, click here.
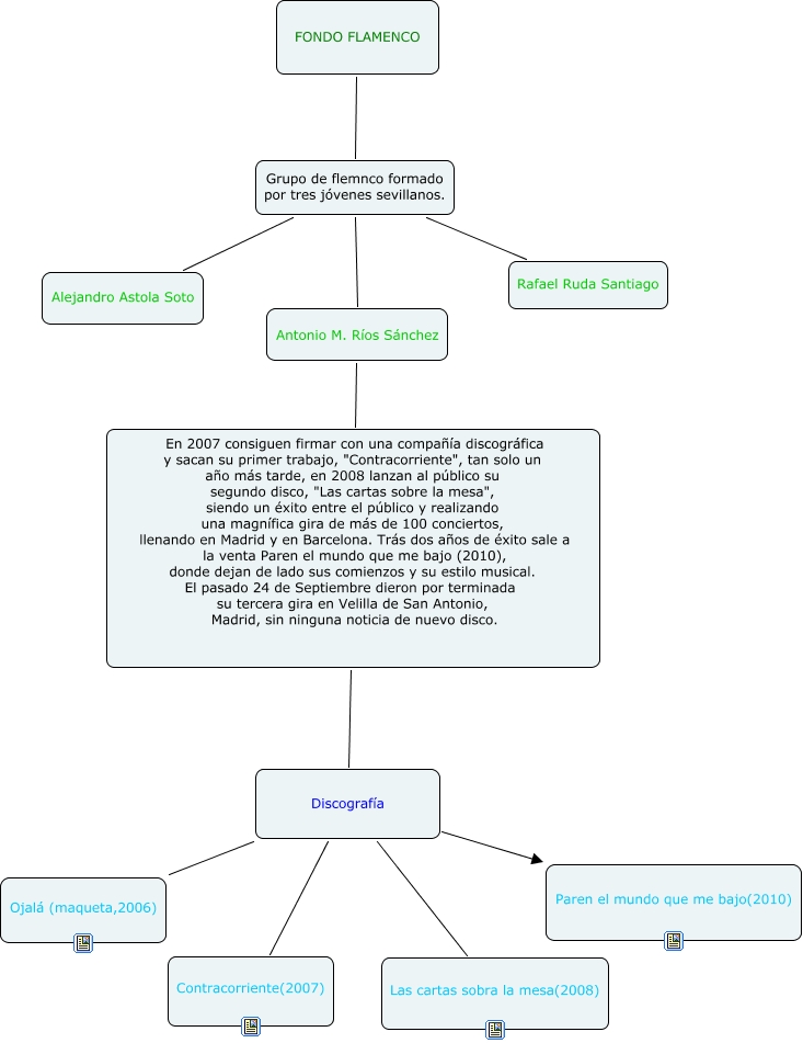
Este Cmap, tiene información relacionada con: fondo flamenco, Grupo de flemnco formado por tres jóvenes sevillanos. Alejandro Astola Soto, En 2007 consiguen firmar con una compañía discográfica y sacan su primer trabajo, "Contracorriente", tan solo un año más tarde, en 2008 lanzan al público su segundo disco, "Las cartas sobre la mesa", siendo un éxito entre el público y realizando una magnífica gira de más de 100 conciertos, llenando en Madrid y en Barcelona. Trás dos años de éxito sale a la venta Paren el mundo que me bajo (2010), donde dejan de lado sus comienzos y su estilo musical. El pasado 24 de Septiembre dieron por terminada su tercera gira en Velilla de San Antonio, Madrid, sin ninguna noticia de nuevo disco. Discografía, Discografía Ojalá (maqueta,2006), Antonio M. Ríos Sánchez En 2007 consiguen firmar con una compañía discográfica y sacan su primer trabajo, "Contracorriente", tan solo un año más tarde, en 2008 lanzan al público su segundo disco, "Las cartas sobre la mesa", siendo un éxito entre el público y realizando una magnífica gira de más de 100 conciertos, llenando en Madrid y en Barcelona. Trás dos años de éxito sale a la venta Paren el mundo que me bajo (2010), donde dejan de lado sus comienzos y su estilo musical. El pasado 24 de Septiembre dieron por terminada su tercera gira en Velilla de San Antonio, Madrid, sin ninguna noticia de nuevo disco., Discografía Las cartas sobra la mesa(2008), Discografía Contracorriente(2007), Grupo de flemnco formado por tres jóvenes sevillanos. Rafael Ruda Santiago, Grupo de flemnco formado por tres jóvenes sevillanos. Antonio M. Ríos Sánchez, FONDO FLAMENCO Grupo de flemnco formado por tres jóvenes sevillanos., Discografía Paren el mundo que me bajo(2010)