WARNING:
JavaScript is turned OFF. None of the links on this concept map will
work until it is reactivated.
If you need help turning JavaScript On, click here.
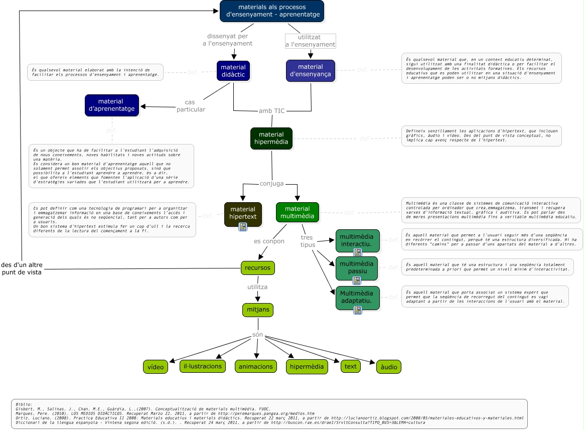
Este Cmap, tiene información relacionada con: Materials_multimedia_vertical, material didàctic amb TIC material hipermèdia, multimèdia interactiu. def. És aquell material que permet a l’usuari seguir més d’una seqüència en recórrer el contingut, perquè té una estructura diversificada. Hi ha diferents “camins” per a passar d’uns apartats del material a d’altres., material multimèdia tres tipus multimèdia interactiu., material d’aprenentatge def. És un objecte que ha de facilitar a l’estudiant l’adquisició de nous coneixements, noves habilitats i noves actituds sobre una matèria. Es considera un bon material d’aprenentatge aquell que no solament permet assolir els objectius proposats, sinó que possibilita a l’estudiant aprendre a aprendre, és a dir, el que ofereix elements que fomenten l’aplicació d’una sèrie d’estratègies variades que l’estudiant utilitzarà per a aprendre., material d'ensenyança def. És qualsevol material que, en un context educatiu determinat, sigui utilitzat amb una finalitat didàctica o per facilitar el desenvolupament de les activitats formatives. Els recursos educatius que es poden utilitzar en una situació d'ensenyament i aprenentatge poden ser o no mitjans didàctics., material hipertext def. Es pot definir com una tecnologia de programari per a organitzar i emmagatzemar informació en una base de coneixements l’accés i generació dels quals és no seqüencial, tant per a autors com per a usuaris. Un bon sistema d’hipertext estimula fer un cop d’ull i la recerca diferents de la lectura del començament a la fi., mitjans són àudio, mitjans són vídeo, multimèdia passiu def. És aquell material que té una estructura i una seqüència totalment predeterminada a priori que permet un nivell mínim d’interactivitat., material multimèdia def. Multimèdia és una classe de sistemes de comunicació interactiva controlada per ordinador que crea,emmagatzema, transmet i recupera xarxes d’informació textual, gràfica i auditiva. Es pot parlar des de meres presentacions multimèdia fins a veritable multimèdia educatiu., mitjans són hipermèdia, material hipermèdia conjuga material hipertext, mitjans són animacions, material multimèdia es conpon recursos, material multimèdia tres tipus multimèdia passiu, material hipermèdia def Defineix senzillament les aplicacions d’hipertext, que inclouen gràfics, àudio i vídeo. Des del punt de vista conceptual, no implica cap avenç respecte de l’hipertext., material didàctic def. És qualsevol material elaborat amb la intenció de facilitar els processos d'ensenyament i aprenentatge., recursos des d'un altre punt de vista materials als procesos d'ensenyament - aprenentatge, mitjans són text, material hipermèdia conjuga material multimèdia