WARNING:
JavaScript is turned OFF. None of the links on this concept map will
work until it is reactivated.
If you need help turning JavaScript On, click here.
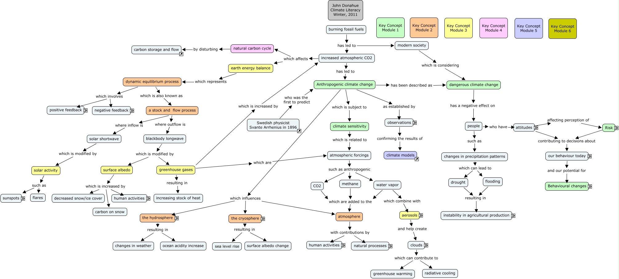
This Concept Map, created with IHMC CmapTools, has information related to: jdonahue Module 1-3, methane which are added to the atmosphere, aerosols including sulfer compounds, Anthropogenic climate change which influences the hydrosphere, the hydrosphere by changing dissolved CO2, people such as changes in precipitation patterns, climate sensitivity which is related to atmospheric forcings, blackbody longwave which is modified by greenhouse gases, earth energy balance which represents dynamic equilibrium process, water vapor which are added to the atmosphere, instability in agricultural production resulting in mass migration, cryosphere by increasing loss of glacial ice, negative feedback acts to Stabilizes the system, cryosphere by increasing loss of sea ice, surface albedo which is increased by decreased snow/ice cover, aerosols and help create clouds, our behavior today through our personal choices like recreation, positive feedback acts to Amplify perturbation, greenhouse gases which are atmospheric forcings, positive feedback acts to Destabilizes system, Risk is based on their location