WARNING:
JavaScript is turned OFF. None of the links on this concept map will
work until it is reactivated.
If you need help turning JavaScript On, click here.
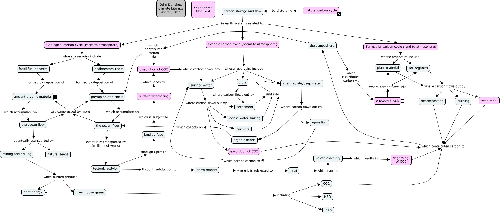
This Concept Map, created with IHMC CmapTools, has information related to: jdonahue Carbon Cycle, heat energy which contributes to domestic heating, photosynthesis where carbon flows into plant material, the ocean floor are compressed by more ancient organic material, fossil fuel deposits formed by deposition of ancient organic material, natural carbon cycle by disturbing carbon storage and flow, surface weathering which leads to dissolution of CO2, Geological carbon cycle (rocks to atmosphere) whose reservoirs include sedimentary rocks, greenhouse gases including H2O, Terrestrial carbon cycle (land to atmosphere) whose reservoirs include soil organics, soil organics where carbon flows out by decomposition, degassing of CO2 which contributes carbon to the atmosphere, burning which contributes carbon to the atmosphere, upwelling which carries carbon to surface water, surface water where carbon flows out by settlement, surface water where carbon flows out by exsolution of CO2, tectonic activity through uplift to land surface, the atmosphere which contributes carbon via photosynthesis, photosynthesis which uses energy from sunlight, ancient organic material such as animals, mining and drilling when burned produce greenhouse gases