WARNING:
JavaScript is turned OFF. None of the links on this concept map will
work until it is reactivated.
If you need help turning JavaScript On, click here.
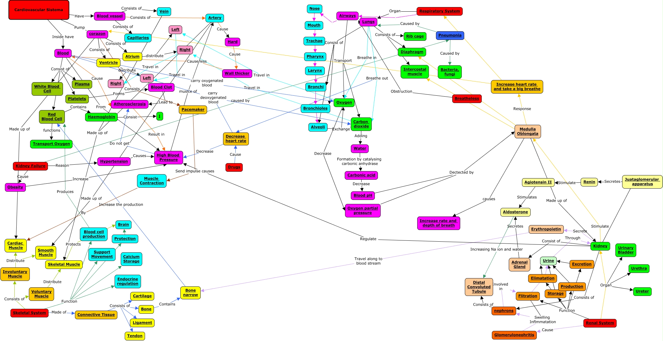
Este Cmap, tiene información relacionada con: Administraciòn de Empresas, Right Travel in Right, Renal System Organ Urinary Bladder, Kidney Secrete Erythropoietin, Glomeruloneohritis Swelling Inflmmatation nephrons, Bone narrow Increase the production Red Blood Cell, Cardiovascular Sistema Inside have Blood, Medulla Oblongata ???? Diaphragm, Kidney Stimulate Medulla Oblongata, Lungs Consists of Intercostal muscle, Pneumonia Caused by Lungs, Skeletal System Made of Connective Tissue, Respiratory System Organ Lungs, Artery Made up of Skeletal Muscle, Kidney Regulate High Blood Pressure, Lungs Breathe out Carbon dioxide, Connective Tissue Consists of Bone, Atrium distribute Right, Muscle Contraction By Cardiac Muscle, Water Formation by catalysing carbonic anhydrase Carbonic acid, Left Travel in Left