WARNING:
JavaScript is turned OFF. None of the links on this concept map will
work until it is reactivated.
If you need help turning JavaScript On, click here.
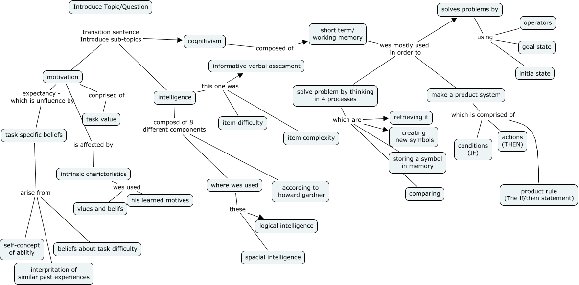
This Concept Map, created with IHMC CmapTools, has information related to: Wes's CMap for Paper, task specific beliefs arise from self-concept of ablitiy, vlues and belifs wes used his learned motives, intelligence this one was item complexity, Introduce Topic/Question transition sentence Introduce sub-topics intelligence, goal state using initia state, short term/ working memory wes mostly used in order to solves problems by, solve problem by thinking in 4 processes which are creating new symbols, Introduce Topic/Question transition sentence Introduce sub-topics cognitivism, according to howard gardner composd of 8 different components where wes used, where wes used these logical intelligence, where wes used these spacial intelligence, operators using initia state, task specific beliefs arise from interpritation of similar past experiences, motivation is affected by intrinsic charictoristics, solve problem by thinking in 4 processes which are retrieving it, intelligence this one was item difficulty, intrinsic charictoristics wes used his learned motives, make a product system which is comprised of product rule (The if/then statement), solves problems by using initia state, intelligence this one was informative verbal assesment